时间:2025-08-19
原标题:五电影联合“开炮”水军,有用吗?
热闹的暑期档即将落下帷幕,伴随着热闹一同出现的乱象也到了清算时刻。
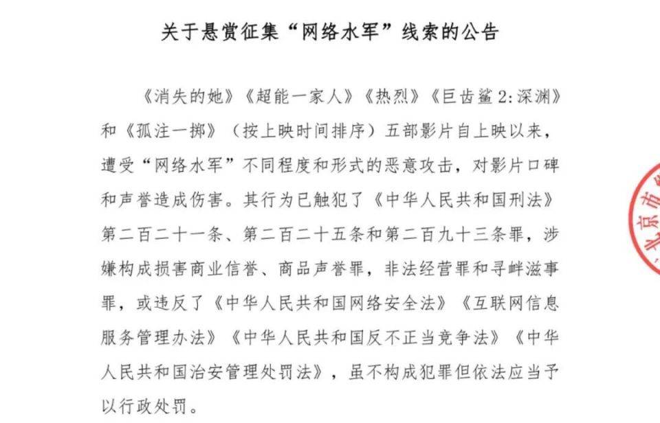
8月25日,#五部暑期档电影联合抵制网络水军#的话题登上微博热搜,原来是《消失的她》《超能一家人》《热烈》《巨齿鲨2:深渊》《孤注一掷》五部影片联合发布了一则《关于悬赏征集“网络水军”线索的公告》,希望有人能提供涉及五部影片“黑水军”的相关线索和证据,一经查实给予总金额不超过300万元的奖励。

有趣的是,消息一出,网友评论中的关注点却并不在“黑水军”身上,毕竟大部分并不真正掌握线索,而是讨论起了“为什么是这五部片子联合”以及“片子拍得烂还不让人批评了”。
作为暑期档票房的第三名、第四名和第五名,《封神第一部》《八角笼中》和《长安三万里》同样遭受不少差评,但却并未在“联合抵制”之列,不由引发网友猜想。有细心的网友发现,此次参与“联合抵制”的五部影片都有淘票票参与出品或发行,而未参与的头部影片们,则有猫眼参与出品或发行,于是衍生出了“阿里大战猫眼”的猜测。
当然,这样的猜测并无真凭实据,且本质上,不论背后是否有资本竞争,“黑水军”的存在本身对行业而言是百害而无一利的,全行业应该共同抵制。普通观众的观点受到“黑水军”潜移默化的影响,伤害的不只是某部影片的票房,更是对整个电影行业的信任,令影院消费选择的权重下滑。
而又由于五部电影中,有一些口碑较差的影片赫然在列,不由又引发网友对其“把批评的声音当作水军”的质疑。比如《超能一家人》,豆瓣评分仅3.7,是暑期档较为“公认”的烂片之一。

但悬赏公告中其实专门写了一段“特别说明”——此公告不针对任何发表真实言论的观众。对“黑水军”的指涉范畴也有明确定义:以营利为目的,有组织、有预谋地通过有偿接发任务等方式,雇佣、操控、充当“网络水军”。
可见,普通观众的真实差评,与行业所希望抵制的“黑水军”实则泾渭分明,“营利”与“有偿”是判断的重要标准。
在这样的讨论基础下,有必要重新审视所谓“黑水军”产业对电影行业的影响。
打不完的水军“水军”一直遍布互联网各个产业,只要有网络的地方,就难以避免水军的滋生,电影行业不过是其中小小的一块业务。
在过去,依靠“水军”影响电影宣发的案例不胜枚举。毒眸就曾在此前的文章中深度调查过电影行业中的“水军”产业(《电影界的“四大名捕” 亮剑电影刷分黑产》),彼时他们主要的业务是影响主流平台的电影评分,通过刷高自己或降低竞争对手的电影评分以影响观众的购票决策。

这样的业务方式有其时代背景。从2018年开始,烂片在国内电影市场上逐渐无处遁形。过去靠大明星和大IP,加大力度宣传就能把观众哄进影院的时代一去不返,普通观众开始逐渐意识到可以通过评分等客观口碑量化指标来进行购票决策,以避免看烂片辣眼睛。
但国内的电影评分系统终究有其局限性。由于国内市场人口众多,观影审美参差不齐,差异巨大,没有哪一个评分平台能够符合所有购票观众的需求——豆瓣太苛刻,猫淘太宽容。于是评分在购票决策中的权重并没有进一步提升,通过水军刷分来试图影响电影票房的效果也要打折扣,更何况在评分平台逐步升级的反刷分技术下,刷分的成本势必水涨船高。
而随着新社区们的兴起,比如抖音、B站,甚至更加分众化的小红书、知乎、虎扑等等,人们开始习惯于从自己日常混迹的互联网社区中,获取电影相关资讯与用户评价,并基于这些讯息来进行购票决策。于是,“水军”开辟的下一个有生意的战场,自然就成了不同平台中隐匿性更强的用户差评。

当然,微信或朋友圈等熟人社交场域中获取的评价,对购票决策的权重更高,但私域往往是水军无法轻易抵达之处,于是只能在公域进行更隐蔽的厮杀。比如,不请营销号带节奏,因为这更容易被识别,而是将某个看似是普通用户的差评意见顶到评论区前排,形成规模之后就成了一个“沉默的螺旋”。
据行业人士透露,过去虽然也有“黑水军”现象,但是比较少见,不会明目张胆,“今年从春节档开始就尤为明显,基本就是从一些很小的事,然后突然就爆发出来。组织形态上也更具有周密性,很像是有人在背后统筹。”除此之外,这类“黑水军”交易费比市场价要更贵,“因为做这块的人比较少,还得承担一点风险。”
由此可见,“黑水军”的“产业升级”切实存在。应对“黑水军”除了需要以法律为武器,也更加考验普通观众的独立思考与判断能力。
如何分辨“黑水军”?从外部视角,在缺乏明确证据的情况下,很难断言哪些评论是“黑水军”所为,哪些是观众真正的心声。有行业人士告诉毒眸,一般分辨“黑水军”的行为只能通过短期内大量同一观点的评论集中出现,并且无视澄清持续扩散。
举例而言,《孤注一掷》在正式上映前的点映阶段,在豆瓣主页就出现了大量对电影大规模点映进行抨击的评论,数量之多已经显著覆盖了具体讨论影片内容的评论。

按理说,大规模点映行为是否尊重市场规则,虽值得讨论,但终归是产业问题。普通观众和影迷群体缘何会突然对产业问题产生如此巨大的关切与情绪,的确不太符合常理。加之,大规模点映行为《孤注一掷》并非首家,就在前不久的《八角笼中》身上才刚刚出现过,短时间内出现批量集中性攻击,确有疑似“黑水军”的嫌疑。
无独有偶,《巨齿鲨2:深渊》上映时,在谢楠的抖音账号评论区中,突然出现了大量“喊吴京退《战狼2》票钱”的评论。一说是基于缅北诈骗的火热,联想到观看《战狼2》时被“诈骗”进电影院的经历,因此高喊退票;另一说是基于《巨齿鲨2:深渊》太难看,于是点燃了对《战狼2》积压的不满。

但这两种说法都明显缺乏逻辑,有张冠李戴,指鹿为马之嫌,如果对《巨齿鲨2:深渊》本身的质量有差评,为何不评价影片本身?这同样有“黑水军”充当背后推手的嫌疑。
对于如此大规模的“黑水军”,片方自然无法像过去处理名誉权纠纷一般只对评论者发起诉讼,而是需要找出幕后主使,对这一主体进行诉讼。
北京金诚同达律师事务所米新磊律师告诉毒眸,从该悬赏公告的内容来看,五部影片是希望往刑事案件的方向去推动,“这样的悬赏公告的形式在过去的确比较少见。主要是因为水军幕后的取证比较困难,一般的个人也没有能力去做进一步的调查,所以需要依赖公安机关的能力去进行进一步侦查。”在《刑法》中,损害商誉罪、非法经营罪等,都是该种行为有可能涉及到的罪名。
刑事案件一旦坐实,尽管很难为片方挽回已经造成的损失,但能起到不小的震慑作用,让此后还想采取类似方式进行竞争的主体考虑更高的违法成本。
饭圈行为是否位列其中?尽管公告中明确表示,所针对的行为是“以营利为目的”的,但米新磊律师告诉毒眸,即便不涉及营利,也是有可能构成违法犯罪的。
“很多法律规定不一定是以‘获利’作为要件的。比如非法经营罪中就需要‘以营利为目的’,但损害商誉罪就不需要。”米新磊律师表示。

至于民事案件中,侵犯名誉权的案例,则更加不需要以“获利”作为要件。判定侵犯名誉权往往有三种情形:侮辱、诽谤、评论不当。“侮辱是指对当事人进行了人身攻击,诽谤是指捏造、歪曲了事实,而评论性质的文章需要在一定的限度之内,不能进行不当评论。”
这些法律规定都表明,即便并非竞争对手出于商业竞争的目的雇佣“黑水军”,而仅仅只是饭圈行为,同样应受到限制。

从春节档到暑期档,电影行业的“饭圈化”迹象有愈演愈烈之势。一些尤其喜爱某部影片的粉丝除了为影片积极宣传之外,也会对同档期的竞争对手恶语相向。而当这些个体行为逐渐演变成有组织有规模的集体行动之后,也就逐渐脱离了所谓“普通观众的真实评价”,转而呈现出了与“黑水军”异曲同工的效果。这些行为的组织者,同样需要承担法律责任,并不因不存在“获利”而不受约束。
总而言之,能否“悬赏”得到具体的线索不得而知,但对“黑水军”的共同抵制的确需要达成行业共识。不论是否以“获利”为目的,对真实路人所造成的影响都是确凿的。让评论归于电影本体,让思考归于观众本身。