时间:2025-08-14
原标题:“黑水军”受害者,不止《消失的她》《孤注一掷》
1905电影网专稿早前,五部电影发布联合律师声明,抵制网络黑水军。声明称上述五部电影自上映以来都受到“网络水军”不同程度和形式的恶意攻击,口碑和声誉遭到伤害。
对此,面向社会各界悬赏征集有关犯罪嫌疑人及/或侵权人的相关线索,对提供线索、证据的相关人士,一经查证属实,给予总金额不超过 300 万元人民币的奖励。特别强调的是,此次公告不针对任何发表真实言论的观众。
上述声明一出,#五部电影联合抵制网络黑水军#相关话题迅速登上热搜高位,“黑水军”再次赤裸裸地曝光在大众视野。
01“黑水军”比“白水军”难做
通过伪装成普通用户,利用发布、回复和转发等手段有组织,有偿地针对某一影视作品或热点进行正面或负面评价,网络水军本质是操纵舆论,意图影响一部作品的口碑或市场表现。刷好评的是“白水军”,刷差评的是“黑水军”,水军问题由来已久,深藏在各行各业之中。
“只接好评,不接差评。”
我们调查发现,电影市场上多数“水军”为“白水军”,他们只写吹捧的评论,不发布夸张的负评,以免被追责。
“不是说‘白水军’没有风险,但风险肯定很低,没有人会告夸自己的人。”从事公关行业的小A告诉我们,如果有影视评论的项目,他们只接好评,不接差评。
刷好评有两种形式,一是机器刷,使用软件产出评论;二是人工刷,雇佣真人撰写评价。只要项目方提供方向,他们都可以产出相应评价。机器刷1元/条,人工刷稍微贵些,5-6元/条。“人工刷”雇佣的廉价劳动力,往往是互联网上的“刷单”兼职者。

“白水军”也包括“红包影评人”。社交平台大V利用自身影响力有偿撰写评论。有影评人向我们透露,“‘红包影评人’报价视乎账号粉丝基数和活跃度,可能从几百元到几千元不等。至于黑水军,应该每家片方公司都有,这也是行业‘潜规则’。”
因为要承担风险,承接“黑水军”业务的公司相对较少,且藏得很深。他们常常以“文化传媒”“舆情公关”等标签包装自己。碰到“差评需求”,也非常谨慎。

Z先生从事舆情工作超过8年,其所在公司对外宣称的“专业公关一条龙服务”,就包括撰写和发布差评。
“写差评公认要比写好评难得多。”Z先生表示,有了基本指向,写好评可以直接夸;但写差评一定要先看作品,找出它的薄弱点,才能定下舆论方向。“差评要写到点子上,写出大家的共鸣,才显得真,不容易被发现是水军。就算发现了,差评内容实事求是,也更能站得住脚。”
针对电影,豆瓣、猫眼、淘票票、知乎、微博等平台均有自己的评分系统。相较而言,影视社区属性更强的豆瓣是片方眼中的“口碑必争之地”。
为了防止水军行为,豆瓣长期以来不断调整自身评分机制。目前践行的规定是,影视剧上映或开播前的评分和评论一律不计入总评分中。豆瓣用户必须在影视作品上映后才能行使评分权益。

为适应不同的评分机制,Z先生所在公司不断更新着“黑水军”服务模式。以豆瓣为例,他们会建议客户待影片上映后,根据评分人数,评分区间,按比例投放差评。“差评投放有技巧,不能一次性都放出来,而是要分时间,分批次,让它们‘不显眼’地融入好评中。评论IP可以来自全国各地,原创差评每条15-60元不等,需要根据数量和质量来最终核定。”Z先生直言,比起让一部电影豆瓣评分上涨,使它降分会容易得多。
02“黑水军”受害者不止五部电影
《消失的她》《超能一家人》《巨齿鲨2:深渊》《热烈》《孤注一掷》不是第一批抵制黑水军的作品。
早于10年前,改编自韩寒同名小说的《一座城池》也曾针对网络势力污蔑与造谣发布声明,通过法律途径来维护影片名誉权。
过去10年间,等电影都曾遭受过黑水军攻击,相关评分页面映前便出现大批一星差评等。

无论好评还是差评,真金白银掏钱走进电影院的观众固然有自由发表评论的权利。
片方如何界定一条评价为水军评论?
亲历过《无问西东》的恶评事件,北京聚合影联文化传媒创始人讲武生曾对《中国电影报道》直言,从发布时间上看,时间点完全在非正常的作息时间内,连续性地发很多条评论,并且全部给打1分。
从发布内容上看,评论和电影本身大多没有关系(比如评价内容是影院离家远之类),以及电影相关内容都说错,一看就没有看过电影的情况,都会被看作是恶意评论。

恶意评论的始作俑者可能来自竞品,试图通过“泼对手脏水”的形式让自己在竞争中处于有利位置。也可能来自某一群体,因各种各样的理由对某位主创表达不满。
《一座城池》上映时,黑水军攻击对象正是原著作者韩寒。他们质疑原著非韩寒所执笔,在网络上发布大量关于韩寒的恶意攻击。《一座城池》片方称这群黑水军为“黑韩势力”。
03 网络不是法外之地
电影是大众的艺术。每个人都有欣赏、评价电影的权利。只要基于自身体验、自发的、言之有据的评论,真实且较为客观、符合常理的评价,无论好评或差评,都不会违法。
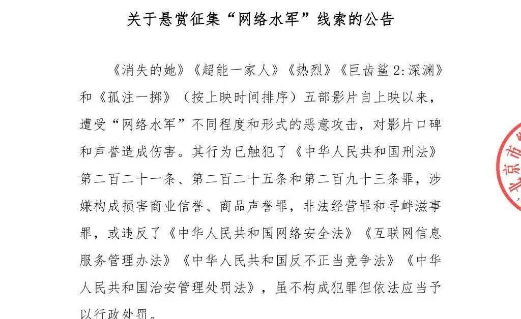
《消失的她》《超能一家人》《巨齿鲨2:深渊》《热烈》《孤注一掷》五部电影发布联合律师声明已经指出,黑水军行为已触犯了《中华人民共和国刑法》第二百二十一条、第二百二十五条和第二百九十三条罪,涉嫌构成损害商业信誉、商品声誉罪,非法经营罪和寻衅滋事罪,或违反了《中华人民共和国网络安全法》《互联网信息服务管理办法》《中华人民共和国反不正当竞争法》《中华人民共和国治安管理处罚法》,虽不构成犯罪但依法应当予以行政处罚。

不过,顶风作案的黑水军常常因为违法犯罪证据难被搜集而抱有侥幸心理。
“评论数量大,平台分布广,如果没有技术加持,(搜集证据)很难有效率”。来自北京安博律师事务所的王亚辉律师向我们直言,搜集黑水军的违法犯罪证据确实有难度。但近年,其他行业也有通过起诉“黑水军”成功维权的事例。比如东风汽车、蔚来汽车等都曾在类似案件中赢得最终胜利。近些年,网信、公安等部门也在持续打击这些破坏网络秩序的行为,轻则拘留罚款,重则判刑入狱。
王亚辉律师进一步指出,如果黑水军行为构成商业上的不正当竞争,他们将受到更加严重的惩罚。
首先是民事赔偿层面,如果一方利用“黑水军”导致另一方权益受损,受损方可以起诉要求承担民事赔偿责任。其次是行政监管层面,操控网络信息的行为破坏了网络秩序,网信部门可依法对其删帖、禁言、封号。再者是犯罪层面,根据《刑法》第二百二十一条,捏造并散布虚伪事实,损害他人的商业信誉、商品声誉,给他人造成重大损失或者有其他严重情节的,处二年以下有期徒刑或者拘役,并处或者单处罚金。

电影是人民群众喜闻乐见的艺术,电影评论网络空间从来不是法外之地。对网络水军的违法犯罪行为零容忍,是对每一部电影,每一位创作者最大程度的支持和保护。
坚决抵制网络黑水军,积极维护自身合法权益,中国电影,是时候该行动起来了!
(为保护受访者隐私,文中小A、Z先生均为化名)