时间:2025-06-27
原标题:国庆档落幕,《坚如磐石》《前任4》等到底挣了多少钱?
文丨边正斯
编辑丨kino
近日,据多家媒体报道,张艺谋将获得第36届东京国际电影节终身成就奖,颁奖典礼将于10月23日的电影节开幕式上举行。对此,张艺谋表示将继续努力理解电影的本质,拍出伟大的电影。
刚刚过去的2023年国庆档,张艺谋导演作品《坚如磐石》夺得档期票房冠军,“叔圈”主演们演技、颜值、票房号召力兼备。目前,影片票房已经突破10亿元大关,成为中国影史十亿票房俱乐部第110位成员。

10月9日晚,光线传媒发布的关于《坚如磐石》票房公告。此前一天,华谊兄弟相继发布关于《前任4:英年早婚》《志愿军:雄兵出击》票房公告。2023年国庆档票房前三甲的票房含“金”量如何,答案揭晓。
张艺谋成光线传媒“财富”密码
作为中国第五代导演的代表人物之一,古稀之年的张艺谋仍保持了旺盛的创作力。《悬崖之上》成就个人首部票房破十亿导演作品后,《满江红》又刷新其导演作品累计票房纪录。
2023年国庆档,张艺谋为观众带来了《坚如磐石》。对于该片创作心得,他坦言“总结起来就是视觉是基础,人物是灵魂,好电影就是能直抵人心。”该片不仅成为今年国庆档首部累计票房破10亿电影,也让光线传媒全年票房营收更上一层楼。
根据光线传媒发布的票房公告显示,截至 2023 年 10 月 8 日24时,《坚如磐石》累计票房约为9.98亿元,公司来源于该影片的营业收入区间约为人民币3亿元至人民币3.4亿元。按此数据计算,光线传媒关于此片的票房营收回报率约为30.06%至34.06%。

2023年春节档,《满江红》票房约为29.26亿元时,光线传媒源于该片营收区间为0.63亿元至0.7亿元,票房营收回报率约为2.15%至2.39%。通过对比能够发现,《坚如磐石》的票房营收回报率至少是《满江红》的12倍。
2023年光线传媒主控作品还有春节档《深海》、暑期档《茶啊二中》两部动画电影。根据此前相关公告,这两部作品合计为光线传媒贡献了约3.35亿元至4.05亿元营收。按照最新累计票房统计,张艺谋导演《满江红》和《坚如磐石》合计营收区间约为4亿元至4.5亿元。

从以上数据能够看出,张艺谋导演作品贡献了2023年光线传媒主控作品票房营收的五成以上。田羽生导演则成了决定华谊兄弟全年票房营收走势的关键先生。
根据华谊兄弟票房公告显示,截至 2023 年 10 月 6 日24时,《前任4:英年早婚》累计票房约为7.1亿元,公司来源于该影片的营业收入区间约为人民币7348.82万元至人民币9545.02万元。按此数据计算,该片票房营收回报率约为10.3%至13.4%。

2018年《前任3:再见前任》公告显示影片票房达到17.6亿时,公司源于该片的票房收入为4.5亿元至5.5亿元,营收回报率约为25.56%至31.25%。无论是影片整体票房,还是票房营收回报率,两片差距明显。
2018年,《前任3:再见前任》大卖以后,华谊兄弟引进了更多的投资方进行续作开发,摊薄了投资比例,成为营收回报率大幅下滑的主要原因。据统计,《前任3:再见前任》的出品方数量仅为9家,而《前任4:英年早婚》出品方数量达到了34家。

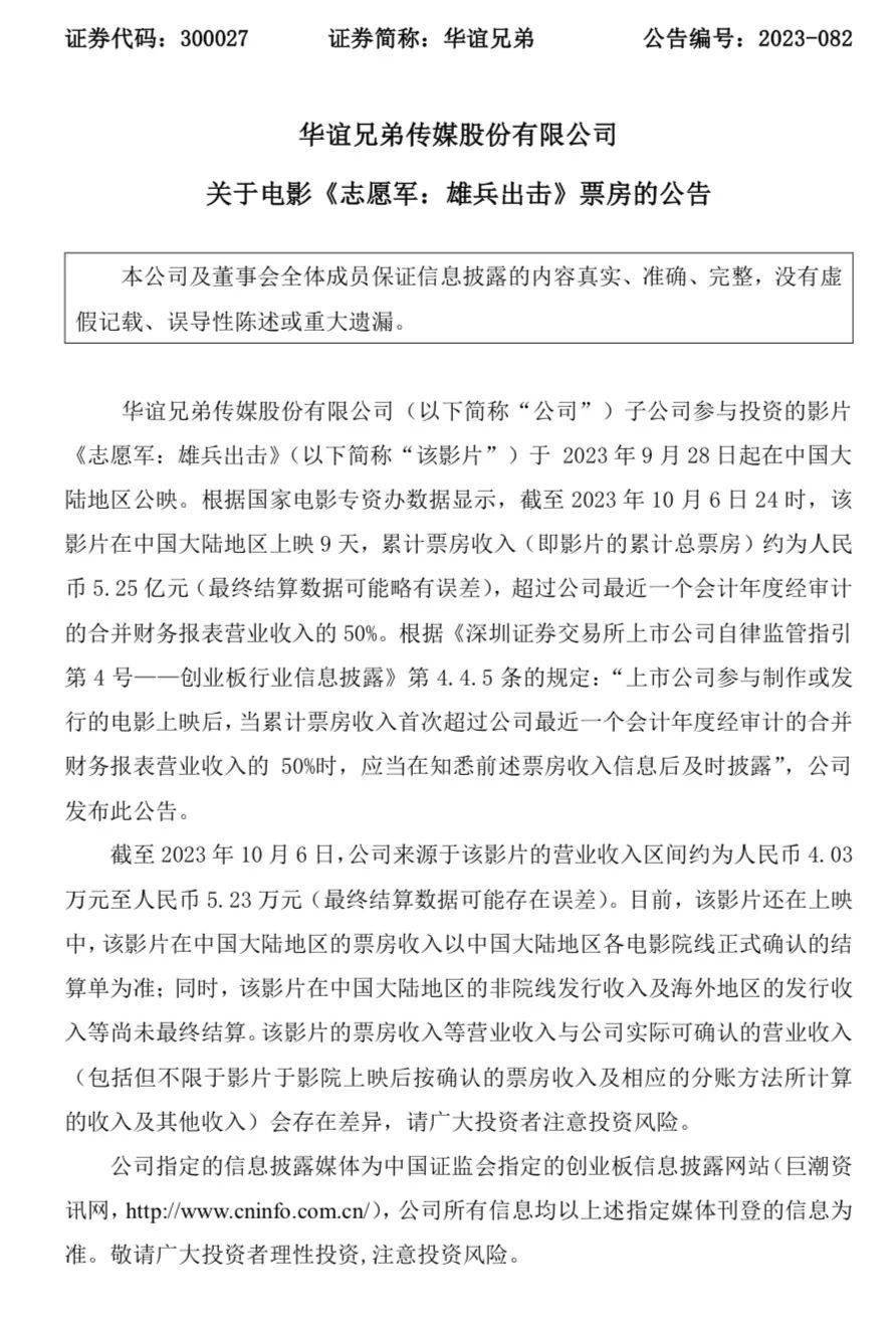
2023年国庆档,《志愿军:雄兵出击》上映9天票房累计收入约为人民币5.25亿元时,华谊兄弟源于该片的营收区间为4.03万元至5.03万元。根据公开信息显示,华谊兄弟是本片第一联合出品方。

《哪吒2》《小倩》有望2024年上映
10月9日,国庆长假之后的首个交易日,影视板块全线飘绿。当天收盘,华谊兄弟、上海电影、中国电影等股票跌幅超10%,光线传媒、横店影视等跌幅也在9%以上。
在此期间,华谊兄弟、光线传媒公布各自参与出品电影作品票房营收情况,除了符合影片累计票房收入超过公司最近一个会计年度合并财务报表收入50%必须公布的硬性行业规定外,更重要的原因是为了提振国庆档后的投资者信心,稳定二级市场股价。
这些票房公告发布的第二天,华谊兄弟股价单日跌幅收窄,光线传媒股价则迎来了小幅上涨。目前,这两家公司院线电影储备项目片单丰富。
根据华谊兄弟2023年上半年财报显示,公司参与制作的管虎导演的《狗阵》、陆川导演的《749局》、周星驰导演的《美人鱼2》均进入了后期制作阶段,黄轩、柳岩主演的《来福大酒店》已于8月份开机。此外,《特殊的礼物》《网中人》《平行任务》《少年火箭》《超级马丽》等多个电影项目,也在加紧筹备开机。
值得一提的是今年6月开机,由冯小刚执导的《非诚勿扰3》已于7月底杀青。7月29日,片中演员虞书欣在社交媒体上发文,表示电影《非诚勿扰3》已经杀青了。该片或将有望定档2023年春节档。

根据光线传媒2023年上半年财报显示,公司将有《大雨》《扫黑·拨云见日》《草木人间》《会飞的蚂蚁》等11部院线电影预计下半年上映。其中,除《茶啊二中》《我经过风暴》《坚如磐石》已经上映,《透明侠侣》撤档外,其余7部作品尚未首次定档。
2023年,光线传媒预计筹备、制作的电影项目包括《哪吒之魔童闹海》《大鱼海棠2》《相思》等38部作品。其中,不少项目是动画IP电影。近日,有网友发现《哪吒之魔童闹海》在社交平台开通了官方账号,哪吒2要来的话题也登上相关热搜榜。该片有望登陆2024年春节档或暑期档。
8月4日,动画电影《小倩》官方账号发布动态海报并配文:2024年,终相见!光线传媒创始人王长田表示这是一部“从剧本就开始惊艳的动画电影。”该片改编自《聊斋志异》中的经典故事。

目前,各大院线电影制作公司存货充足,2023年贺岁档还存在一定定档空间。未来,中国内地电影市场是否会有更多院线电影定档,值得期待。
/ MORE /
《大宅门》导演郭宝昌离世!
为什么一定要看《志愿军》?
贡献热搜无数,国庆档的27亿离不开它!
2023年中国金鸡百花电影节11月1日至4日举行
电影宣传公式在教观众看电影?
2023年国庆档票房破27亿元
26亿票房导演再拍喜剧,口碑领跑国庆档靠什么?
刘德华领衔打造《莫斯科行动》,有多真?
张艺谋的《坚如磐石》赢在哪?
魏翔如何在《热血沸腾》中搭档“心青年”?
更多电影资讯、独家专访、行业动态
↓↓↓ 关注我们 ↓↓↓
不想错过《中国电影报道》最新内容的小伙伴们,请给我们的公众号加个星标:点击《中国电影报道》公众号—进入公众号首页—点击右上角菜单—设为星标,是不是很简单?喜欢我们文章的也请点击分享、赞与在看呦!