时间:2025-04-20
原标题:《一闪一闪亮星星》的“雪”还被看好吗?
随着年末的临近,多部电影即将与观众见面。在正式见面之前,都开始“花式营销”吸引观众的注意。《年会不能停!》设置啤酒场,让大家边看电影边喝酒;《一闪一闪亮星星》上映当天在全国1314家影城13时14分场次举行“下雪场”活动。

截至发稿前,在“下雪场”的氛围感加持下,《一闪一闪亮星星》的预售近2.8亿元,已成为2023年预售票房冠军。但连日来,“一闪一闪亮星星超100万人次退票”“影院回应因易燃易爆隐患取消亮星星下雪场”等话题一次次让影片设置的‘下雪场’引发热议,在这场旷日持久的“营销战”里,究竟《一闪一闪亮星星》的“雪”能否下下来、得到观众的认可呢?
01
安全隐患、银幕安全颇受关注
12月12日,万象影城官方微博发布了一则取消电影《一闪一闪亮星星》下雪特别场活动的公告。随后,便引发热议,记者电话询问了北京市万象影城(西三旗万象汇杜比巨幕店),确认影城没有“下雪场”的安排。

万象影城取消“下雪场”的公告
在采访中,大多数观众还是会将观影安全问题寄托于影城。十八岁的大学生王曦雅“幸运地抢到了”特殊场次的电影票,作为“剧粉”的她是受到了网剧的影响选择购票观影,而对于观影安全问题她表示,希望电影院在开设下雪场之前,能够保障观众的安全问题,她觉得如果不能确保安全问题,也就没有开设特殊场次的必要了。

“1314下雪场”影院招募公告
影城负责人也担忧安全问题,首都电影院经理于超表示,一开始在片方发布影院招募公告时就没有报名,担心制雪易燃。除了制雪易燃外,银幕安全也是他比较担心的问题,“银幕最怕的是可能会污染的东西,根据提示‘下雪’可能会留下个别水渍,如果银幕上留下水渍,就会一片一片的,到时候看电影就会花。”
深圳中影国际影城(欢乐海岸CINITY店)市场经理赛女士同样对于安全隐患、银幕安全也有担忧,但是经过深入了解和讨论,决定采取使用制雪机的方式来预防安全问题。她说:“本来我们是不准备在影厅进行制雪活动,但是经过研究、讨论,了解到厅内使用造雪机相对比较安全,我们从隔壁商家借了一台制雪机,准备在票卖光的厅内进行使用,雪罐在散场后发放,同时宣传贯彻好相关注意事项,争取在充分保证观众观影安全的前提下,给观众提供更好的观影氛围。”
大连中影华臣影业集团有限公司副总张峰介绍,影城在做“下雪场”时,一定会考虑到人身安全、银幕安全问题,“怎么存储制雪机、雪罐达到安全标准,怎么喷才能不对观众和银幕造成危害都会事先进行考虑和测试。”

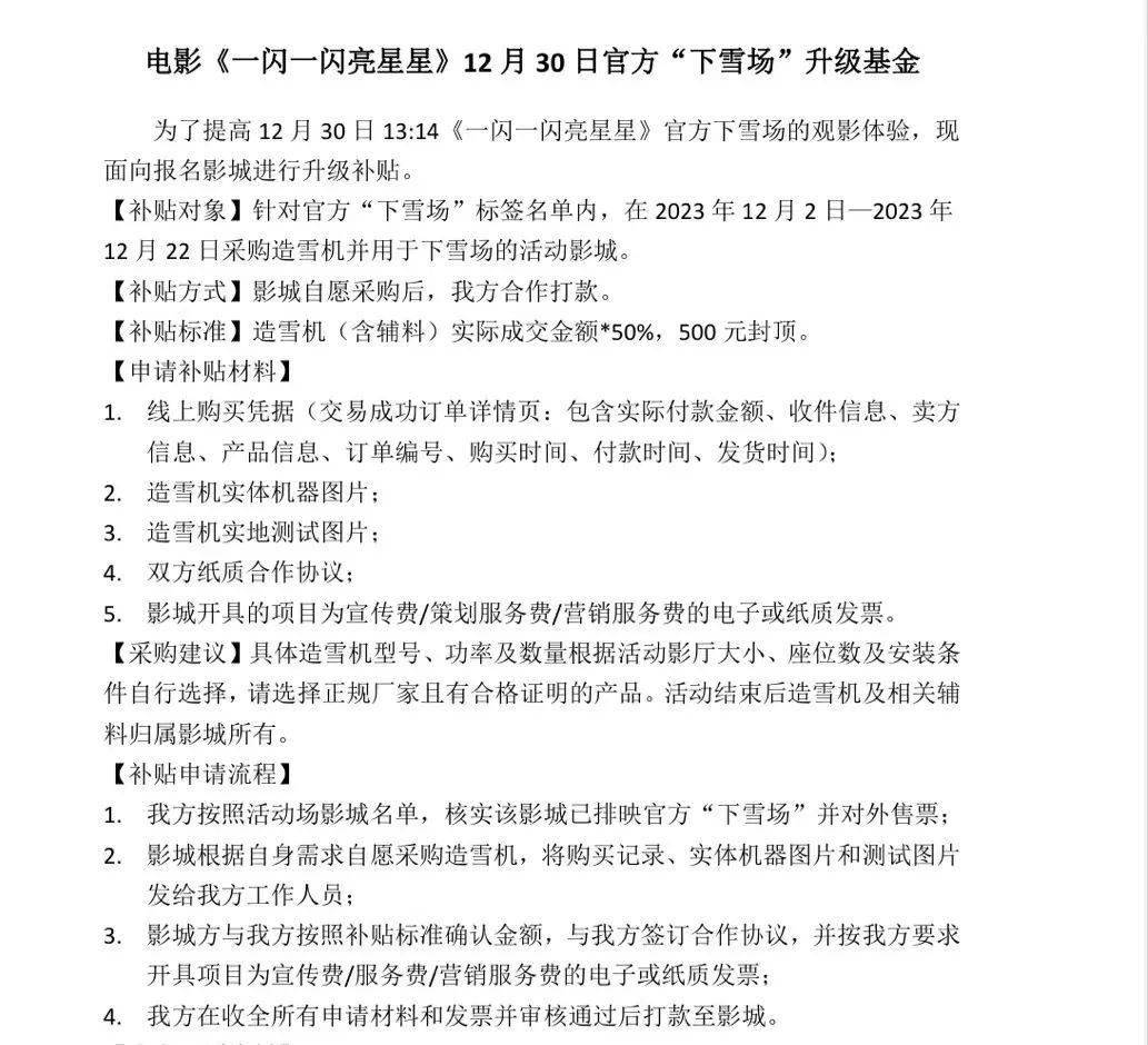
片方“下雪场”升级基金公告
目前,从记者了解到的情况来看,为了解决安全问题,片方也在积极采取行动,比如鼓励影城购买制雪机,提供上限最高500块的报销额度;加大观影安全宣传力度等。
02
营销热度高,影院主动打造主题影城
“没想到‘下雪场’这么受欢迎。”这是在采访中听到最多的一句话。尽管影城经理在横店院线会时看到了这部影片,但是谁都没想到它能因为“下雪场”变得这么火热,不少从业者调侃“估计猫眼做营销时自己都没想到”。
“下雪场”的营销火热属实难得。济南百丽宫影院总经理董文欣在其社交媒体上表示,“这些年,片方的营销能够激发影院集体自发花钱给影片做活动的,真的没见过。当然影院愿意投资,还是因为‘1314’场卖的好,影迷或者粉丝被激发起仪式感和参与意愿,购票给力,影院赚钱了,自然愿意投资满足观众的需求。
这就是好的营销带动的各方面的良性循环。所以好的营销有时候真的不是花很多钱,而是好的创意。”
据介绍,不少影院在“下雪场”火爆后,还额外开了一个厅。赛女士说,“我家第一场售罄又开了一个大厅”,但因为在猫眼购票系统上“下雪场”只能给一个影厅打上标识,所以可能“大厅就卖的一般”。


大连中影华臣影业部分影院布置图
张峰则表示,根据每个影城的不同情况,“因地制宜”制造氛围感,“不少影城都开始主动做主题影城,雪从影厅下到大堂,甚至还有礼品场的设置,给观众赠送荧光棒、小手环等,增加观影附加值,吸引观众走进影院。”
03
年轻观众成主力军,
氛围感能否成为票房“催化剂”
影片映前的热度如此之高,该片编剧之一段余乐本人也“始料未及”。他表示,“下雪场”这个方案可能在和观众的交互反馈、情节模拟、记忆点重温以及自身感受的照应上都起到了很好的作用,所以才比较受欢迎,但希望大家能在观影的同时注意安全。
年轻观众的“异军突起”也开始让影城经理觉得捉摸不透市场。张峰分析,“今年能明显感觉到悬疑、青春爱情类型的影片表现不错,随着年轻观众的成长,25岁以下的学生市场成为主导。有时候我们也不知道观众到底会对什么电影感兴趣。”

据猫眼想看画像显示,《一闪一闪亮星星》男性观众占26.87%、女性观众占73.2%。记者采访到一位19岁的单身男青年,他表示,自己既没有看过原版网剧也不打算看电影,因为“一个人看爱情电影没意思”。20岁的女大学生芊宇则是既看过网剧也买了电影票,与朋友一同去影院观影,她比较遗憾的是“因为‘下雪场’人气太火爆了,没能买到票”,但还是期盼能在“电影中看到张万森有一个好的结局”。段余乐透露,从网剧到电影的较大改动,“是更倾向于突出属于电影的情感核和主题,而不是在有限的时长内铆足了劲去塑造一个藏着暗恋的男生的形象。”其余具体的改动还需要观众前去影院寻找答案。
可以看到的是,影片的映前营销手段对影片票房确实会产生影响。充分利用网剧中“张万森,下雪了”的“网络热梗”进行营销活动,精准抓住了当下年轻观众的喜好。王曦雅对“下雪场”表示了极大的认可,“‘下雪场’更能够增加观众观影的氛围感与仪式感,同时下雪也与网剧的剧情挂钩,在电影观影中加入下雪这一十分浪漫的因素,能使我们更加沉浸式的体验电影。”
中国电影评论学会秘书长胡建礼认为影片已经“破圈了”,它营造了“非常强烈的仪式感,‘1314’场带动了整个当天所有这部影片的预售,它还有‘520告白场’,这就把其他场次也都带动了起来。”
其实,不论《一闪一闪亮星星》的映前营销有多火热,最终的票房表现还尚未可知。它究竟是能够在影院弥补网剧中的遗憾,还是会让观众产生“上映就塌房”的感受,这一切都还要等影片上映后才可知晓。
文/李佳蕾
编辑/李佳蕾
责编/杜思梦
CONTACT US
联系我们
商务合作 3117342843(微信)
投稿邮箱 [email protected]
MORE NEWS
© 中国电影报原创稿件
欢迎分享至朋友圈