时间:2025-02-25
原标题:扭亏为盈成关键词!上市影企2023年都赚了多少钱?
文丨24K
编辑丨kino
2024年春节档超80亿收官,交出一份满意答卷。与此同时,不少上市影企,公布了2023年年度业绩预告。
回顾2023年中国电影市场发展,各大黄金档期爆款不断。2023年暑期档更是突破200亿大关,创造中国影史同档期票房新高。
在此大背景下,中国电影、上海电影、万达电影、光线传媒等多家上市影企2023年业绩预告实现盈利。扭亏为盈也成为多家内地上市影企2023年财务预告关键词。
01
中国电影:市场发展风向标
作为集制宣发放为一体的全产业链上市影企,中国电影业内地位毋庸置疑。中国电影营收状况,往往也是市场发展风向标。往年公司参与出品作品数量,位居各大影企之首,参与爆款作品的概率相对较大。2023年,公司参与了《长安三万里》、《人生路不熟》等多部爆款作品的出品,表现出色。

根据公告显示,2023年中国电影预计实现净利润20000万元至30000万元,同比2022年实现扭亏为盈。除了参与多部电影的出品发行外,中影基地为443部影视作品提供制作服务。

截至 2023 年末,中影共有营业控股影院127家、银幕957块;公司旗下控参股院线和控股影院合计覆盖全国2.24万块银幕和282.24万席座位。此外,国内已开业 CINITY 影厅157个,海外已开业CINITY影厅8个。
2024年春节档,中国电影参与了《热辣滚烫》、《飞驰人生2》、《第二十条》等多部新片的出品。截至目前,中国电影出品总票房已达91.53亿元。此外,公司参与出品的《末路狂花钱》已经定档2024年五一档。

02
上海电影:动画电影或成未来发力重点
2023年中国电影市场的高速复苏,利好上海电影发行放映业务。2023年上海电影通过上海影城焕新升级、异业合作、会员营销等方式,拉动影院票房和人次增长,带动映前广告及卖品业务增长。
2023年,上海电影参与出品了《坚如磐石》、《我爱你!》、《再见,李可乐》等片的出品。这些电影中不少是以小博大,商业投资回报丰厚,为公司业绩添砖加瓦。根据公告显示,2023年上海电影预计盈利12194万元至14568万元,扭亏为盈。

此外,公司于2023年5月完成对上影元(上海)文化科技发展有限公司51%股权的收购及并表,切入大IP开发业务。值得一提的是,《中国奇谭》第一季8部短片中的《小妖怪的夏天》、《乡村巴士带走了王孩儿和神仙》、《林林》将拍摄同名动画电影,且剧本已经通过备案。上海电影集团旗下子公司上海美术电影制片厂为三部作品的第一备案方。未来,动画电影或将成为公司内容制作业务重点发力对象。

公司作为第三出品方的《繁花》,已于2023年底上映,并迅速成为爆款剧集。该片主要拍摄地昊浦影视基地为上影集团所有。未来,该基地也有望成为公司发展线下文旅业务的支点。
03
万达电影:掌舵人易主
2023年,中国内地票房549.27亿元成绩喜人。这也让以院线放映业务为重的万达电影全年业绩奠定基础。内容制作业务层面,2023年万达电影仍有一定提升空间。
根据公告显示,2023年万达电影预计盈利90000万元至120000万元。其中,大部分盈利或是来自放映业务。

值得一提的是,伴随上海儒意对于公司股份的持续收购,万达电影第一大股东易主。2024年1月29日,上海儒意影视制作有限公司总裁陈曦(陈祉希),成为万达电影新任董事长、总裁。
这次收购对于双方而言,或许是一场各取所需的双赢买卖。两家公司在行业上下游不同领域的长处,能够实现资源互补。2024年春节档,上海儒意影视参与了《飞驰人生2》、《第二十条》、《熊出没·逆转时空》的出品,也是《热辣滚烫》联合出品方之一。

04
光线传媒:爆款不断
2023年,光线传媒主出品的《满江红》、《坚如磐石》、《茶啊二中》等作品票房大卖,获利不少。根据此前发布的票房公告显示,2023年这三部电影合计为光线传媒贡献了约5.88亿元至6.68亿元营收。

剧集业务方面,《拂玉鞍》、《大理寺少卿游》已在2023年拍摄完成。其中,《大理寺少卿游》已于2024年2月20日线上播出。此外,2023年光线传媒艺人经纪业务、版权、实景娱乐等业务发展势头良好,业务利润总体较上年同期也有较大幅度的提升。多方利好之下, 2023年光线传媒预计盈利41000万元至51000万元。

2024年春节档,光线传媒主控的《第二十条》公映第十天票房逆袭,首摘单日票冠。根据影片票房公告显示,截至2月17日24时,该片累计票房13.42亿元时,公司源自该片的营收区间为4亿元至4.6亿元。

05
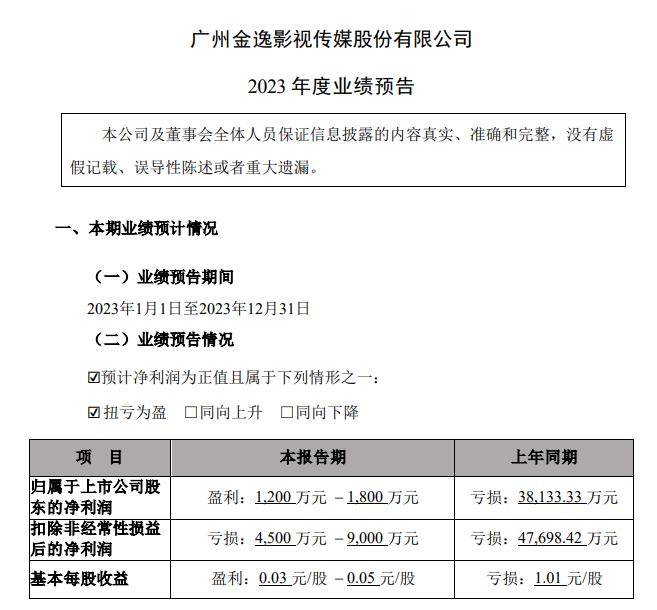
金逸影视: 直营影院票房营收13.05亿元
2023年,中国内地电影市场多个黄金档期的火爆,让院线业务为主的金逸影视全年业绩预告扭亏为盈。公司预计盈利1200万元至1800万元。
报告期内,金逸影视直营影院实现票房13.05亿元(含服务费),同比增长71.04%;观影人次2905万,同比增长65.08%。未来,公司布局上游内容制作等业务,或将有望进一步提升营收空间。

除此之外,华谊兄弟、博纳影业等上市影企,虽然2023年业绩预告不及预期,但是仍有许多作品值得期待。比如博纳影业主控的《红海行动2》已经开始试拍。值得一提的是《封神第一部》为北京文化带来了5.4亿元至6亿的营收,但该片制作、宣传、发行等直接及间接成本约为6.1亿元至6.7亿元。

2024年,中国内地电影市场迎来开门红,春节档票房突破80亿大关,创造中国影史同档期票房新高。不少上市影企参与了多部爆款作品的投资制作,为公司2024年营收业绩奠定基础。随着时间的递进,这些公司的营收业绩还将持续提升。
/ MORE /
电影频道全媒体助力春节档电影市场红红火火
春节档创纪录,他们再次证明了自己!
逆袭登顶首夺日冠!《第二十条》会笑到最后吗?
国家电影局:2024年春节档电影票房达80.16亿元
超80亿收官!2024年春节档票房创造影史新纪录
2024中国电影总票房破100亿!
改档3.30!别再错过《我们一起摇太阳》的好
4天13亿!《飞驰人生2》时隔五年靠什么?
张艺谋三战春节档!《第二十条》笑点在哪?
《热辣滚烫》《飞驰人生2》领跑春节档
更多电影资讯、独家专访、行业动态
↓↓↓ 关注我们 ↓↓↓
不想错过《中国电影报道》最新内容的小伙伴们,请给我们的公众号加个星标:点击《中国电影报道》公众号—进入公众号首页—点击右上角菜单—设为星标,是不是很简单?喜欢我们文章的也请点击分享、赞与在看呦!