时间:2024-07-04
近日,一则“南京航空航天大学苏州附属中学勤杂工临聘合同制工作人员的录用公示”获披露,该公示信息显示,一名24岁物理学研究生拟被聘为该中学勤杂工。9月21日晚,扬子晚报/紫牛新闻记者联系上该学校负责人求证此事,对方表示“是工作人员失误,该应聘者实为本科。”
据网上的截图显示,9月14日18时,南京航空航天大学苏州附属中学(简称“南航苏州附中”)发布《南京航空航天大学苏州附属中学勤杂工临聘合同制工作人员 录用公示》称,根据《苏州工业园区教育系统临聘人员招聘指导意见》,经过公告发布、材料审核、校内面试、校长办公会议评议、党委会议审核,录用李xx为临聘合同制工作人员。
公示信息显示,李xx性别男,出生年月为2000年3月,学历为硕士研究生,专业为物理学,录用岗位为“勤杂工”。公示时间为2024年9月14日至2024年9月25日。

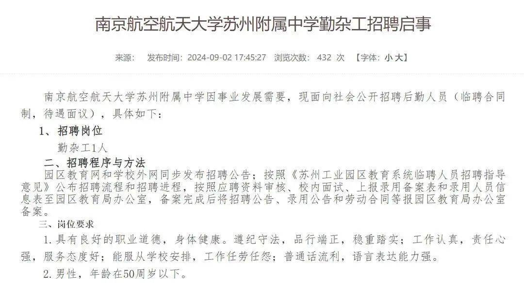
紫牛新闻记者在该学校官网上查询看到,学校于9月2日发布《南京航空航天大学苏州附属中学勤杂工招聘启事》称,学校因事业发展需要,现面向社会公开招聘后勤人员(临聘合同制,待遇面议),招聘岗位为勤杂工1人。岗位要求:1.具有良好的职业道德,身体健康。遵纪守法,品行端正,稳重踏实;工作认真,责任心强,服务态度好;能服从学校安排,工作任劳任怨;普通话流利,语言表达能力强。2.男性,年龄在50周岁以下。

关于“录用公示”的公告目前已经查询不到。9月21日晚,扬子晚报/紫牛新闻记者联系上南航苏州附中相关负责人求证此事。该负责人告诉记者,是工作人员失误导致,“是我们工作人员一时失误。他是本科,硕士学位还没拿到,工作人员不小心写错了。我们马上来发个通告,承认下错误。”
南京航空航天大学苏州附属中学(简称“南航苏州附中”)是苏州工业园区管委会直属的一所公办四星级普通高中校,前身为苏州工业园区第二高级中学。学校始建于1956年,是苏州工业园区办学历史最悠久的中学,现设有唯亭、星湖街两个校区,占地面积近16万平方米,设计规模各为20轨,60个班级。
(原标题为《物理学硕士拟被聘为高中勤杂工?学校回应了》)