时间:2024-06-23
追星应理智,别被当枪使
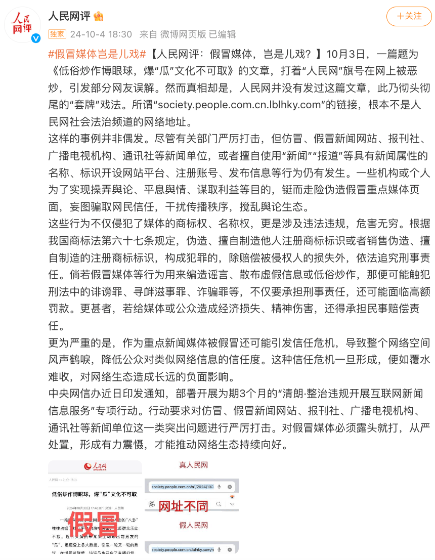
近日,女演员辛雨锡爆料德云社秦霄贤疑出轨事件屡上热搜并发酵。10月3日,一篇题为《低俗炒作博眼球,爆“瓜”文化不可取》的文章,打着“人民网”旗号在网上流传,引发部分网友误解。辛雨锡微博发布该文截图,透露“系男方粉丝伪造”“本人已第一时间报警”。尽管目前具体是谁炮制了文章尚不可知,但文章被“打假”却已实锤。10月4日,人民网评发文《假冒媒体,岂是儿戏?》,表示人民网并没有发过这篇文章,此乃彻头彻尾的“套牌”戏法。

世间本无戏,有人偏要演。没想到,竟有人敢假冒媒体发文引导舆论。这不只是对媒体权威的藐视,也是对公众智商的轻视。
埋头造假时有多猖狂,真相大白时或许就有多恐慌。随着媒体发文澄清,想必相关人员已感到寒意。至于传播者,其中,相关超话公示板发文称,对不起大家,公示板“皮下”(账号运营者)发帖没有进行严格的核实,传播了不实链接和不实信息,事出第一时间涉事“皮下”已引咎辞职。
说实在的,无法理解造假者的心理,都什么年代了,不知道假冒媒体很容易穿帮吗?当然,应该说造假者还是费了点心思,页面像模像样,链接有鼻有眼。只是如此煞费苦心编造一篇文章,制作一个网页,却只能唬人一时,不能骗人一世。事实澄清后,始作俑者成了群嘲对象,且涉嫌违法。
目前具体是谁造假尚不可知,但让这篇文章广泛传播的,还得回到一些粉丝。随着多个账号转发了该文及链接,内容传播有多广,反噬可能就有多大。其造成的影响,可以说是让明星的情感闹剧,衍生出了一起刷新饭圈下限的社会事件。
过去,一些粉丝之间拉踩也好争抢也罢,大多只停留在口水仗层面,但这一次显然已超出公众的认知,逾越了法律的边界。就如网友所说,让偶像的道德问题变成了自己的法律问题,水灵灵地开辟了离谱新赛道。这不仅对媒体造成了影响,也给公众带来了困扰。结果可能是,不仅不能帮助偶像,反而会害了自己。
始作俑者自是不可饶恕,某些传播者也可能陷入泥潭。目前,辛雨锡表示已经报警,相关人员是否要承担法律责任有待查明。但因为追星,让自己在违法边缘徘徊,代价不可谓不大。
每次出现类似事件,都有人痛心疾呼,追星也要带脑子。这一次,这句重要的话得说三遍。的确,有人一追星就会头脑发热,做出不合常理的行为,机场追随、剧组蹲守、无理偏袒……但再怎么喜欢偶像,也要保持理性清醒,守住道德边界,不触法律红线。
值得注意的是,事后有截图流传,有的表示“我们只负责传达”,有的晒出引导转发假文的聊天内容。如果所传为真,说明意在撇清责任,却也暴露了一个悲哀的事实——一些粉丝被当成了枪使。那么到底谁在假冒伪造,谁在组织指使,谁在煽动炒作?公众需要一个答案,粉丝需要一个真相。
出现类似事件,亦与畸形饭圈文化不无关系。媒体曾报道,粉丝想进入“饭圈核心”,就要为偶像“做数据”。一些粉丝在这些说法引诱下,刷数据、造流量,甚至使用不良、过激乃至违法行为。故而,不论结果如何,此事都给相关粉丝以警醒,追星应理智,别被当枪使。
网络不是法外之地,正如人民网评所言,目前正是中央网信办部署开展“清朗·整治违规开展互联网新闻信息服务”专项行动期间,行动要求对仿冒、假冒新闻网站、报刊社、广播电视机构、通讯社等新闻单位这一类突出问题进行严厉打击。造假传假该承担什么后果,人们拭目以待。
红星新闻评论员 黄静
编辑 赵瑜