时间:2024-06-20
继袁冰妍↓



宋祖儿等人先后被奶哑火后↓


于正“毒奶”名单又添新成员——蒋依依↓

而且打脸来得不是一般快!昨儿于正刚在微博给妹子夸了一通,希望内娱能好好待她↓


结果没过几小时人家就被网友举报偷税漏税上热搜了......

得知消息后的于正应该是经历了一番尴尬的内心挣扎,将那条彩虹P微博改为“仅自己可见”又公开,后来干脆直接删掉



第一次被毒奶以秒速公开全网处刑的于妈心情be like:

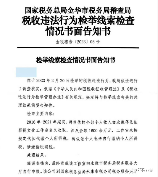
说回蒋依依,更惨!前几天被举报偷漏税的宋祖儿还在接受调查,没核实盖章。
这边轮到她,前脚被曝,后脚官方文件就被扒出来:情况属实,税务局已责成其工作室补缴个人所得税及滞纳金共计238万余元↓


真的连喘口气的机会都没有啊!

自己是党员,而且说好的“从艺先从德”呢!!!!


虽然相比别的208W动不动补缴大几千上亿税款,蒋依依的200多万似乎并不算很多,但据网友的爆料,妹子在缴纳态度上问题不小:
1、不止一次偷漏税
2、在官方约谈后只补了2019—2021年的税款
3、这次被举报后,补的是2017——2018年的税款

众所周知,自2018年范冰冰偷漏税事件后,官方就开始了明星税务大稽查。
据悉,同一年明星自查申报税款超117亿;2021年,官方又规劝明星、主播主动补税,可以视情况依法减轻或者免予处罚↓

但吃瓜人也看到了,这两年被通报以及遭举报偷漏税的明星仍大有人在。
哪怕一直给机会,一直有前车之鉴,也一直有人心存侥幸,是都想着查到自己再补是吗?顶风作案最后把事业前途彻底搞毁,何必呢......

明星赚钱比普通人容易轻松多了,老百姓辛辛苦苦赚那么几个子儿都乖乖交税,日进斗金的人却老想钻空子,实在令人困惑又恼怒。

偷漏税行为固然可耻,但蒋依依这个案例似乎有着“特殊性”——
首先,官方没有出通报,没有罚款,她的性质在官方层面就跟贵圈补缴117亿的那些大户们没有任何区别。
也就是说,某种程度上,不算有法律层面的过错。

2021年约谈那次补缴了,如果她被钉在耻辱柱上,是不是该一视同仁?所有当时被约谈有税务问题的明星都该接受舆论审判?

而2017—2018年那次,蒋依依本人当时才十六七岁的年纪,还未成年,其个人对税务缴纳等事宜很难有个特别清晰的认知吧!主要责任应该在其管理团队。

今天下午,蒋依依工作室也对“涉嫌偷漏税”一事作出了回应↓

大概要点如下↓

工作室还晒出了蒋依依前经纪公司工作人员与其母亲的聊天记录,证实她的财务交接确实是2019年才开始的↓





按照声明的意思,直到2021年前公司把所有的财务相关资料交接完成,蒋依依方找了专业团队梳理后才真正搞清楚状况,然后去补税了。


虽然在一些人看来,蒋依依工作室这番发言有点甩锅给前公司的嫌疑,但可信度还是很高的。
在出现舆论危机后敢于发声并晒出了各种单子以及聊天记录证明,白纸黑字有理有据,就说明自身是有底气的,要是真有问题估计就噤声了吧!(毕竟万一官方出来打脸就锤死了)
还有就是,蒋依依被前公司故意坑害(算计)的可能性确实存在。毕竟双方这两年都在打官司,闹得很不愉快。


直到今年3月,合约官司才算告一段落:一审判蒋依依经纪合约于2021.7.13解除;刚过去的8月末终审结果维持原判。

官司刚胜利赢得自由没几天,蒋依依就被涉嫌偷漏税问题推向舆论的风口浪尖,很难不说过于凑巧。
而且根据举报人晒出的相关信息,额度非常细节,很明显是前公司财务员工才会知晓的吧!

另外,财务工作者应该知道,要处理税务相关问题,必不可少的就是“营业执照原件”和“法人身份证原件”以及U盾等等关键材料。
如果对方故意拖延隐瞒财务状况还不授权,蒋依依方就算没有主观上的偷漏税意识,也会因为相关信息获取的时间过长,被动背上税务问题的黑锅。


另外,税务出现问题的时间段,蒋依依年龄确实很小(2019年之前还是未成年),成人未必都对自己的财务状况有个清晰认知,更别提一个未成年了,其本人如非特殊的叮嘱和学习,基本很难在短时间内搞清楚啊!

当然,这么分析不是为偷漏税行为开脱,不管怎样,依法缴税是每个公民应知的常识,也是应尽的义务。
但一刀切也不可取,很多事情不是非黑即白,需要具体问题具体分析。

大多数网友认为,蒋依依涉嫌的税务问题与先前很多艺人所犯的错在本质上是有区别的,不至于塌房,也没有严重到要封杀雪藏的地步。
只不过,妹子在大众舆论层面,需要面对和处理的危机还是不小的,毕竟这年头只要跟偷漏税几个字沾上边(不管是否故意为之),基本就告别大部分路人缘了。

所以,原本被看好有潜力成为内娱00花顶流的蒋依依,飞升之路就此被腰斩了吗????

说起蒋依依,不少网友都对她有种“意难平”的遗憾:路人缘不错,演技也过关,长得漂亮有辨识度,但总是离真正的火差一步。

现在大家说到童星出道的00 后小花,第一时间想到的就是赵今麦和张子枫,其实蒋依依当年也是一位高人气童星。
她在《美人心计》中饰演童年时期的慎儿给观众留下了深刻印象,圈粉无数。

而且因为长相可爱演技好,尤其是哭戏信手拈来,小依依当年还是很多热门剧女主童年时期演员的首选。

长大后,妹子也顺利考上中戏,走上了演艺道路↓


蒋依依是难得的没有长残的童星,成年后颜值更上一层楼,亭亭玉立落落大方。

穿上古装比小时候少了几分娇憨可爱,给人感觉精致又有灵气。

而且演技很扎实,她在《三千鸦杀》中客串出演还未亡国的帝姬燕燕公主,端庄大气尽显公主风华,一支琵琶舞倾国倾城。

出场时间不算长却给观众留下了深刻的印象,她出演的片段更是成为亡国帝姬群像角色的热门剪辑素材。

只是妹子运气不怎么好,明明签约了冯小刚入股的经纪公司(在合约官司开始前一年,冯小刚退出了该公司),却总是拿不到好资源。

偶尔只能在一些小制作的剧集里演演配角。

好不容易拍了一部古偶剧,还是难得的女主,合作男主是佟梦实,播出后却毫无水花。

事业上升期没有发展,更因为和经纪公司打官司将近一年没有进组,基本处于半雪藏状态,在瞬息万变的流量时代,这对于明星而言简直就是致命打击。
2020年开始,蒋依依的资源肉眼可见的心酸,一部女主剧都没拍到……
不过呢,至少还能进S级项目的剧组,比如上文提到的《三千鸦杀》,仍然演的是配角,好在角色存在感很强,刷了不少路人缘。

还有就是2021年爆款剧《赘婿 》,饰演女二,一个飒气又彪悍的少女刘西瓜。

《赘婿》之后,她就只剩在冯小刚《北辙南辕》里客串的一个小角色了……

《北辙南辕》这部剧在2020年12月29日杀青,自此之后蒋依依再没有任何进组动向。
去年5月,她的粉丝还含泪自嘲:“今天我们之所以相聚在这里,是为了庆祝蒋依依已经600天没进组了”。

连工作室都没啥动静↓

前两年蒋依依和郭麒麟传了两次绯闻,工作室仿佛不存在一般,还是蒋依依本人亲自辟谣否认。
一年半的时间没有进组拍过戏,这对于20多岁上升期的女演员来说,完全是在蹉跎岁月吧!


蒋依依无戏可拍的这两年,95-00花的世界早已翻天覆地,她已经掉到了小花的队尾。



事业停滞不前就算了,还和前东家闹解约纠纷,根本无心无力去另谋出路。

好在触及谷底后,倒是慢慢开始走上披路了。
去年6月接到了新项目,搭档敖子逸,出演古偶剧——《花间酒人间月》↓

虽然是部小网剧,体量不大,但很多人都真心为依依妹子开心。
她终于有戏拍,也终于演上女主啦!

步入2023年后,她的话题热度肉眼可见高了起来,受邀参加的节目和活动不少——


前不久播出的综艺《一拍即合的我们》中,她与敖子逸互动火花十足,cp感满满,收获了不少西皮粉↓

热度和话题度跟着水涨船高↓

眼看着一切都在稳中向好,未来一片光明,没想到中道崩殂闹出偷漏税风波。
现在剧会不会如期播出,资源会升还是继续虐似乎都未可知......

不幸中的万幸,或许因为案例特殊,蒋依依还是有机会翻身飞升的,只是难度比之前更高了。
你觉得她可以被原谅吗?