时间:2024-06-16
作者 lucky
近期,6档古偶剧扎堆发布预告,网友们直呼新一轮“换乘恋爱”又开始了。
但预告片中充斥着白鹿、曾舜晞、成毅等古偶剧的老面孔,他们在多个预告中均有亮相,让观众大呼串戏。剧情也存在一定的同质化,有人总结这就是“捅人、吐血、轮回”三件套,“闭上眼睛都知道啥剧情,互捅,互相误会,你爱我吗:从未!吐血大喊:啊!”
但古偶剧的换乘恋爱仍然一茬接着一茬,演员、粉丝、市场似乎乐见其成。
以近期完结的《流水迢迢》为例,该剧男主角任嘉伦近三年来共拍摄了8部偶像剧,占3年作品总量的80%。张晚意、彭小冉、鞠婧祎、刘学义等演员也均有超过60%的近期作品为古偶剧。
粉圈逻辑深度渗透进和影响了古偶剧的营销,从前期的吹班底、吹妆造、发布路透,到播出期间的刷数据、总结实绩、或捧或踩,形成了一套完整的体系,一招一式皆是科技与狠活。
在影视市场中,古偶剧似乎被视为一种更稳妥的选择,而粉丝群体对流量明星的支持,好似又为剧集播放量增加了额外的保险。
但如今古偶市场的数据并不理想,观众审美疲劳,这意味着,换乘恋爱的保险丝快烧断了吗?
影视市场的下一张安全牌,又在哪里呢?

吐血捅人轮回三件套,白鹿曾舜曦们在古偶换乘恋爱
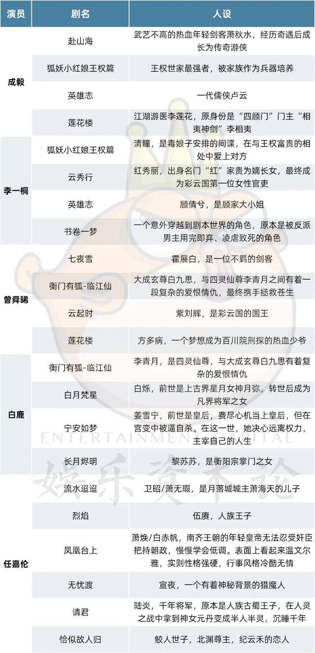
9月下旬以来,《白月梵星》《七夜雪》《衡门有狐-临江仙》《书卷一梦》等古偶剧接连发布预告,其中多部剧的主演存在重合。

例如,《白月梵星》的主演是白鹿和敖瑞鹏,但同时白鹿也在《衡门有狐-临江仙》中扮演李青月;该剧的另一位主演曾舜晞又在《七夜雪》里担任主角霍展白,与李沁饰演的薛紫夜互相救赎。同时,李沁与陈哲远携手出演了《一笑随歌》。此外,《白月梵星》中饰演“妖族大神”的敖瑞鹏又与近期刚刚完播的《流水迢迢》中的女主角李兰迪共同出演了《朝雪录》。
AI作图 by 娱乐资本论
上述现象,便是当前古偶剧“换乘恋爱”的缩影,剧集往往因相似的角色形象让观众感到混淆,颇有一种“你看清楚,我不是他”的穿越感。《白月梵星》的预告片里,白鹿与一位白发男子有不少交集,而在另一部剧中曾舜曦的扮相正是满头白发,网友们调侃这怕不是从上部剧跟过来的吧,好似白鹿前一会正跟敖瑞鹏除妖降魔相爱相杀,后一会又恋上另一位男嘉宾曾舜曦爱恨纠缠轮回不休。

此外,《书卷一梦》的刘宇宁与李一桐,《仙台有树》的邓为,《念无双》的刘学义等人也都是近期古偶大军中的熟面孔。多部剧的预告片发布时间接近,众多老熟人整齐亮相,不由得让观众有串戏之感。

娱乐资本论盘点三大平台的热播及待播古偶剧,深刻感受到现阶段的古偶剧从选角、出品方到播出平台,都仿佛一场大型闭环。从下列表格中可见,成毅、李一桐、王楚然等二十多位演员均有两部及以上的古偶剧正在热播或待播,“卷王”张晚意等人甚至有三部上榜。其中,爱优腾平台为剧集的主要出品方,华策系、银河酷娱、柠萌影业等也担任了多部作品的出品公司。

在古偶剧领域,演员阵容的高重合率往往会导致观众难以产生角色代入感,特别是当角色人设较为相近时,观众很容易出戏。张晚意在《柳舟记》中饰演处心积虑的腹黑王爷崔行舟,该角色身居高位、聪慧、情绪不外露,让许多追剧观众表示颇有看《长相思》的即视感。“类似的剧情换个人重新演一遍”“又是熟悉的配方”,评论和弹幕都暴露出“换乘恋爱”这一模式下的叙事和表现力困境。

同质化问题不仅体现在主演阵容,更在于剧情设置、场景及服化道的布局上。
“一大早上发生了三起命案”,9月底展示的几部新古偶剧预告,均聚焦于主角之间的反目与互相伤害,一位博主的上述评价被广大网友直呼神来之笔。评论区还有人讨论当今古偶的叙事套路,点明创作上的单一性:“捅人、误会、转世,然后又捅人、误会、转世,现在基本要超过三世才能解开误会”。
《白月梵星》中,受伤的男主抱着女主的肩膀痴情问道:“你可曾对我有过真心?”女主将他击倒在地,一脸漠然地说:“不曾”。然后她毫不迟疑地转身离去,却再也掩饰不住脸上的痛苦,身后是男主角那双饱含哀伤的眼睛。众多网友认为,这一段从剧情设定到拍摄运镜,跟《香蜜沉沉烬如霜》存在高度相似,后者的女主角捅了男主一剑,然后面对“你爱过我吗”的问题,决绝地回答:“从未”。
在《书卷一梦》预告片中,有一幕男主角在火堆旁对女主角公主抱的镜头,也被部分观众看出了了《星汉灿烂》的影子;还有一幕镜头是女主在城墙上跳落,下面的士兵放箭,这场景似乎与《东宫》似曾相识,都在社交媒体上引发广泛讨论。
当前古偶剧的人设和叙事往往陷入一种固定的模式,但观众对于反目成仇、虐恋情深、轮回转世、先婚后爱、追妻火葬场等情节的新鲜感逐渐消退,导致审美疲劳。“没有一部想看的,内心平平淡淡,明明前两年还很爱”“来来回回主角就那么二十几号人,还营业真人CP”。

市场反馈也证明,古偶剧冷却,换乘恋爱已不被买账。
《流水迢迢》的播出数据表明,即使有流量演员任嘉伦和李兰迪的加盟,也未能显著提升该剧的市场表现。该剧开播首日的云合市占率仅为2.2%,站内热度也仅刚过2万。此外,即使在播出5天后,集均播放量也未能突破五百万大关,这与两位主演的过往爆款作品相比较,显得不尽人意。
既然如此,为什么这一模式仍如此“经久不衰”呢?

鞠式妆容 白鹿哭戏,任嘉伦们打造的古偶爆款仅粉丝可见
千篇一律的国产古偶剧,对于许多演员而言,是以小搏大的性价比首选。
这些活跃在古偶剧里的专业户们,在个人特质和专业背景上存在一定的共性。
首先,这类演员不乏以颜值出圈者,如鞠婧祎、陈都灵、邓为、曾舜曦等。古偶剧精致的妆容和服饰更能放大他们的美貌优势,从而以颜值继续巩固和吸纳热度。
女演员鞠婧祎以“鞠式妆容”闻名,但身高较矮。在现实题材剧中,这一缺点容易被放大,明艳的妆容也可能显得不自然。而在古偶剧中,她的身高劣势可以被较好地掩盖,妆容也有更多定制化打造空间。男演员刘宇宁身高189厘米,与不少现实流的角色有差距,却极为契合古偶中强悍、霸气、力量型的设定,角色塑造更具说服力。
此外,在古偶剧的换乘嘉宾中,有相当一部分并非科班出身。
在前文上榜的演员中,有19位均为非科班,如刘宇宁毕业于丹东烹饪二技校,敖瑞鹏毕业于成都艺术职业大学,专业是游戏原画设计。尽管专业背景并不能代表实际的业务能力,但古偶剧因其固定的模板、妆发和场景设计的加持,对演技新手来说门槛相对较低。

正因为古偶剧的叙事手法日益同质化和套路化,爆款及名场面在不同剧之间的平移也具备可能性,从而有更大的可能性实现出圈。例如,白鹿在《周生如故》中凭借其极具感染力的哭戏赢得了广泛关注。在她后续的古装剧中,不乏多种哭戏场景来企图复刻此前的成功,以增强演员的影响力和作品的传播度。
古偶剧的宣发,通常便于粉圈逻辑的渗透和运作。因此对于自家哥哥和姐姐参演古偶,粉丝群体乐见其成。
一部古偶开拍前期,粉丝群体主要对制作班底和妆造大加预热推广,拉高剧集的知名度与路人盘期待值。班底的宣传内容涵盖出品方、播出平台、导演、编辑、合作演员、舞美等一系列主创团队的此前实绩。例如《书卷一梦》宣传的S 制作,大厂头部原创古装剧;《赴山海》宣传的“双平台护航”。此外,随着该剧编辑刘芳凭借《莲花楼》获得白玉兰奖提名,《赴山海》也被粉丝誉为“白玉兰获奖团队加持”的作品。

妆造的宣传主要通过路透图和视频片段来实现。例如,宋茜在《山河枕》中的一袭红衣造型曾登上热搜;李兰迪在《朝雪录》中的现场图也在社交媒体上广泛流传,粉丝们纷纷向路人安利:“瘦了很多”、“演技免检”、“端庄大气”。
待剧集播出后,粉丝的宣传重心则落在了爆款证明上。如果剧集的播放量不尽如人意,粉丝会强调社交媒体上的高热度;若剧集讨论度不高,粉丝会突出其良好的口碑和评分。近期完播的《流水迢迢》的收视率平平,任嘉伦大粉便渲染起该剧的商业价值,强调剧集的官方周边销量突破百万,从而证明“有效播出”,自家哥哥实绩能打。

但事实上衍生品的销售和播放量是两个维度,爱奇艺IP增值业务事业部总经理袁嘉璐就直言在对IP进行商业评估时,会发现古装剧是衍生品市场偏好比较强烈的类型,A级以上古装剧就会考虑做衍生开发。这也说明,古偶是有更多的粉丝经济型特性的产品。
河豚君统计了2023年部分影视剧IP衍生周边的销售额,其中《长月烬明》和《莲花楼》的衍生销售额高达3200万和2500万,《玉骨遥》和《长相思第一季》的销售额则分别有近950万和近750万的成绩。四部全部为古装剧,3部古偶剧、1部武侠剧。

长此以往,古偶剧的爆款,实则仅粉丝可见。
但不可否认的是,从预热到宣传再到做数据,部分演员的粉圈针对古偶剧,已经建立起一套系统的运作机制。这套机制不仅有助于出品方追踪宣传效果,还能为市场提供对剧集表现的预期和上下限的评估。诸多因素综合起来,拥有此类粉圈生态的古偶演员,在影视寒冬的今天,成为许多出品方眼中的安全牌。
2024年仍是古偶剧大年,据统计有74部大制作要在荧屏上映。可以说,今天古偶市场上演的换乘恋爱,是演员、粉丝、市场共同的选择结果。
但这张安全牌,如今还安全吗?

古偶剧无人认领,影视行业的下一张饼是现实流吗?
市场风向的转变,首先体现在古装剧的自我定位上。当前,很少有主创愿意将作品归类为古偶剧。
有一段时间,偶像剧曾遭遇业内“背刺”五连击,制片人杨晓培说古偶是她的至暗时刻,刘宇宁在直播中跟粉丝保证:“如果今后有任何制片人、导演或公司找我拍戏,他只要跟我提了古偶俩字,我都不参与。”张黎称“偶像剧演员(有不好)的习惯”;杨幂绝口不提之前的古偶作品;经纪人口中也表示这是“演员案底”……

古装剧的主创团队们正致力于深化和扩展剧集的内在价值,例如杨紫在谈及《长相思》时明确表示,该剧并非偶像剧,“我看剧本的时候,觉得很现实”;刘诗诗则将《一念关山》定位为一部传奇色彩浓厚的古装群像剧;《梦华录》导演杨阳在采访中否认该剧属于古偶范畴,直言“在我的创作概念里没有偶像这两个字”。
这侧面也反映出行业从业者积极求变的态度,他们不仅考虑作品的流量和热度,更越来越多地注重作品的深度、艺术表达的丰富性以及与现实生活的关联性。

部分拥有更多选择权的古偶专业户们,开始逐渐退出换乘,呈现出多元化转型的趋势。在白鹿的待播剧目中,现实主义力作《北上》尤为亮眼,该剧讲述了运河文化滋养下少年们成长为社会中坚力量的故事。成毅也在不断探索演艺边界,近期在民国谍战剧《深潜》与现实政法剧《底线》中的尝试,展现了其跨越不同类型角色、驾驭复杂情感的深厚演技功底。
此外,当前现实主义题材在国内剧集市场中异军突起,与古偶市场的降温形成鲜明对照,这背后反映的是观众日益增长的对于深度内容的观影需求。《凡人歌》以其对中年人群生活困境的深刻剖析,赢得了广泛热议;改编自张桂梅故事的《山花烂漫时》在黄金时段的收视率高达2.890%,豆瓣评分高达9.3。
现实主义题材反映时代变迁中的个体命运,将普通人的生活困境与内心挣扎真实呈现,能体现深刻的人文关怀和对人性深度的挖掘,古偶等人工糖精虽有一定的抚慰心灵的作用,但现实主义题材更能引发强烈共鸣和对现实的追问与反思。
古偶剧市场泡沫的泡沫,深植于长期形成的观众偏好与市场需求之中,难以在短时间内迅速消退。影视市场在内容转型上的艰难,源于市场需求与创作供给之间的错配与调整。对于大型平台和出品方来说,构建新的内容生态系统需要一个相对漫长的时间周期。

不过,小体量的行业从业者,仍具有转型突围的可能。
《山花烂漫时》取得了口碑与热度的双丰收,其导演费振翔此前曾执导过古偶剧《星汉灿烂》。不仅如此,两部剧集的演员阵容有显著的重叠,被网友们称为“梦幻联动”,“星汉大家庭来山花搞团建”“《星汉灿烂》重生之我在华坪搞教育”。据统计,超过10位演员同时参与两部剧集,而观众纷纷表示并未察觉到他们之前演出古偶的角色,这显示了整个制作团队在转型上的成功。
古偶剧的换乘恋爱虽曾风靡一时,但市场的风向标已悄然转变。对于勇于尝试、敢于突破的从业者而言,这既是挑战也是机遇。
另外河豚君也希望古偶圈能涌现出更多的跨界导演,他们能带着拍现实主义或其他题材的经验,将古偶圈和其他题材进行交融。就像《梦华录》的导演杨阳实际上以拍现代生活戏出名,王家卫在《繁华》中拍宝总与汪小姐时也是充满浪漫偶像感,在彼此交融互相学习下,行业能最终引领市场大盘向深度、高质量的方向转型。