时间:2024-06-13

文 任泽平团队
对市场的看法,就一个字:买!
近期政策万箭齐发,力度空前,为过去五年之最。
大规模经济刺激措施登场,股市连续暴涨,最高会议首提促进房市止跌回稳,全力以赴拼经济,中国经济的春天来了。
9月 27日,上交所交易系统直接宕机一个多小时,交易过于火爆。 9月 29日,上交所不得不组织开展竞价、综业等平台相关业务测试,竞价交易系统累计接收申报 2.7亿笔订单,是历史峰值的 2倍。
9月 26日,美国知名亿万富豪投资者、对冲基金传奇人物大卫 ·泰珀( David Tepper)表示,在美联储降息后,他的重要决定是购买中国股票,现在要“买入中国一切资产,中国的最新政策是超预期的。” 大卫 ·泰珀是阿帕卢萨( Appaloosa)资产管理公司的创始人兼总裁,被认为是有史以来最成功的对冲基金经理之一,热衷于寻找底部机会。
高盛最近的电话会议被打爆, 外资正在加速进入中国,对中国资产的兴趣明显提升。
未来是一轮什么牛市?我认为是“信心牛”,由于政策大幅超预期,带来对中国资产和经济前景信心的大幅扭转,是对看多中国的奖赏,是对看空中国的打击。物极必反,否极泰来。
这一次不仅文件用词振奋人心,决心跃然纸上,而且 很多民众可感可及的政策纷纷出台落实。
一、 9月 29日,大规模经济刺激措施纷纷落实,国常会部署加快 102项重大工程实施,央行下调存量房贷利率,广州全面放开限购,上海、深圳、北京部分放开限购
9月 29日国务院常务会议强调: 研究部署一揽子增量政策的落实工作;加快出台实施的节奏, 条件相对成熟的政策要马上推出;各部门要不避难、不推责,形成强大的工作合力; 部署加快 “十四五 ”规划 102项重大工程实施的有关举措 ;要立足全局抓好重大工程实施,进一步压实各方责任,加强部门协同和央地联动,强化资金支持和要素资源保障,破解难点堵点,确保重大工程建设取得预期成效。
项目有了,财政跟上。 我们预计后续会通过上调赤字率、增加发行特别国债和专项债,加大财政对新老基建的支持力度,以及帮助地方化债,新增财政资金可能不低于三万亿。
9月 29日,住建部党组召开党组会议,传达学习 9月 26日中央政治局会议精神,研究部署贯彻落实工作。会议强调: 全力促进房地产市场止跌回稳;支持城市特别是一线城市用好房地产市场调控自主权,因城施策调整住房限购政策;要对商品房建设严控增量、优化存量、提高质量,发挥城市房地产融资协调机制作用,加大项目 “白名单 ”贷款审批投放力度,满足房地产项目合理融资需求;加快推进城中村、城市危旧房和城镇老旧小区改造,加强城市地下管线更新改造。
一线城市放松限购拉开序幕, 广州、深圳、上海、北京等发布新政。 9月 29日,广州官宣,全面放开新购,即本市户籍、非户籍居民家庭和单身人士在全市范围内购买住房的,不再审核购房资格,不再限制购房套数。深圳官宣,非本市户籍居民家庭及成年单身人士在福田、罗湖、南山等核心区限购 1套住房,需提供购房之日前 1年在本市连续缴纳个人所得税或社会保险证明,其他地区无需提供个人所得税或社会保险证明。上海官宣:对非本市户籍居民家庭以及单身人士购买外环外住房的,购房所需缴纳社会保险或个人所得税的年限,调整为购房之日前连续缴纳满 1年及以上;降低存量房贷利率;降低二套房首付比至 15%;将个人对外销售住房增值税征免年限从 5年调整为 2年。9月30日,北京官宣: 五环外非京籍家庭购房社保年限从5年改2年,五环内社保年限从5年改3年, 降低存量房贷以及降低首付门槛,首套首付15%,二套首付20%等。
我们判断,一线城市作为风向标,后续将根据形势不断加码新政,直到楼市“止跌回稳”。
9月 29日,央行会同金融监管总局一口气出台四项金融支持房地产政策 : 1、中国人民银行关于完善商业性个人住房贷款利率定价机制的公告(《中国人民银行公告〔 2024〕第 11号》)及答记者问; 2、《中国人民银行 国家金融监督管理总局关于优化个人住房贷款最低首付款比例政策的通知》; 3、《中国人民银行办公厅关于优化保障性住房再贷款有关要求的通知》; 4、《中国人民银行 国家金融监督管理总局关于延长部分房地产金融政策期限的通知》。另,市场利率定价自律机制当日发布《关于批量调整存量房贷利率的倡议》;工农中建等各大商业银行纷纷发布公告调降存量房贷利率。
简单讲,除了一次性调降存量房贷利率,看齐新房贷利率,而且建立动态调整存量房贷利率机制,以后老房贷利率可以及时动态调降。当前存量房贷 23万亿,这次调降后为购房者节省 1700亿利息支出。可谓善政。
二、力度空前, 926政治局会议传递八大重磅信号
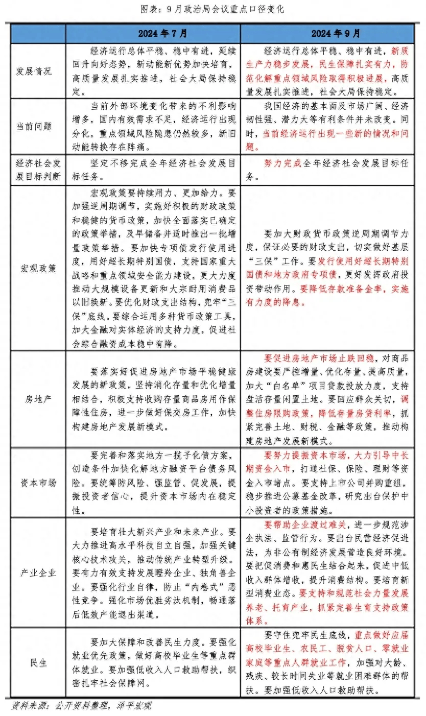
9月 26日,中央政治局会议召开。 大规模经济刺激政策呼之欲出,力度为近年空前。本次最高级别会议传递八大重磅信号:一是总基调上非常积极,强调加力加量;二是财政与货币政策强调加大力度; 三是房地产强调促进止跌回稳;四是大力提振资本市场;五是调整消费结构,促进招商引资;六是推出促生育配套政策和完善养老产业;七是帮助民营企业渡过难关;八是兜底民生,就业优先,保大学生等重点群体就业。
政治局经济形势分析会,一般是 4、 7、 10、 12月, 这次 9月特别召开,非比寻常。
基调上,会议强调:当前经济运行出现一些新的情况和问题。要全面客观冷静看待当前经济形势,正视困难、坚定信心,切实增强做好经济工作的责任感和紧迫感。要抓住重点、主动作为,有效落实存量政策,加力推出增量政策,进一步提高政策措施的针对性、有效性,努力完成全年经济社会发展目标任务。
执行层面上,会议提出“三个区分开来”:把干部在推进改革中因缺乏经验、先行先试出现的失误错误,同明知故犯的违纪违法行为区分开来;把尚无明确限制的探索性试验中的失误错误,同明令禁止后依然我行我素的违纪违法行为区分开来;把为推动发展的无意过失,同为谋取私利的违纪违法行为区分开来。
宏观政策上,会议要求: 要加大财政货币政策逆周期调节力度,保证必要的财政支出,切实做好基层“三保”工作。要发行使用好超长期特别国债和地方政府专项债,更好发挥政府投资带动作用。要降低存款准备金率,实施有力度的降息。
房地产政策首提要“止跌回稳 ”: 要促进房地产市场止跌回稳,对商品房建设要严控增量、优化存量、提高质量,加大“白名单”项目贷款投放力度,支持盘活存量闲置土地。要回应群众关切,调整住房限购政策,降低存量房贷利率,抓紧完善土地、财税、金融等政策,推动构建房地产发展新模式。
资本市场要求大力提振: 要努力提振资本市场,大力引导中长期资金入市,打通社保、保险、理财等资金入市堵点。要支持上市公司并购重组,稳步推进公募基金改革,研究出台保护中小投资者的政策措施。
民营企业要求促进活力: 要帮助企业渡过难关,进一步规范涉企执法、监管行为。要出台民营经济促进法,为非公有制经济发展营造良好环境。
最后,会议要求, “干字当头、众志成城”!
三、 9月 24日“一行一局一会”新闻发布会,拉开大规模经济刺激计划的序幕
9月 24日,国务院新闻办公室举行新闻发布会,“一行一局一会”推出总量、地产和资本市场政策组合包,货币政策集中放大招, 降准降息力度较大,大力支持资本市场,顺应形势和民众呼吁,降低存量房贷利率,全力以赴抓经济。
大幅降准 50bp,释放一万亿基础货币流动性。潘功胜行长强调“会根据年底前三个月的情况,有可能进一步再下调 0.25-0.5个百分点”。本次降准预计每年降低金融机构资金成本 1092亿,直接增加银行可用资金,有效缓解银行负债端和净息差压力,增强银行支持实体经济、缓释风险的能力。
全面降息, OMO、逆回购、 MLF、 LPR和存款利率同步下行。释放稳增长信号,降低融资成本,提振信心。由于股市过于火爆,近期有银行大额存单客户利息也不要了,取出来用于投资。
全国层面商业性个人住房贷款不再区分首套、二套住房,最低首付比例统一为 15%,首付比创历史最低。首付比下调直接缓解购房首付金额压力。
优化保障性住房再贷款政策,将保障性住房再贷款政策中人民银行的资金支持比例由 60%提高至 100%,是 517地产新政的再次加力。 5月 17日,央行宣布拟设立 3000亿元保障性住房再贷款,收购已建成未出售商品房,用作保障性住房,央行按照贷款本金 60%发放再贷款。这次提高到 100%,利于增强对银行和收购主体的市场化激励、加快推动商品房去库存。
提振股市信心,平准基金呼之欲出,创设创新两项货币政策工具,“资金只能用于投资股票市场”。一是证券、基金、保险公司互换便利。方式上,机构使用他们持有的债券、股票 ETF、沪深 300成分股等资产作为抵押,从中央银行换入国债、央行票据等高流动性资产,获取的资金只能用于投资股票市场。力度上,首期操作规模 5000亿元,后续可视情况扩大规模至 1-1.5万亿。二是股票回购、增持再贷款。方式上,商业银行向上市公司和主要股东提供贷款,用于回购和增持上市公司股票。力度上,中央银行将向商业银行发放再贷款,提供的资金支持比例是 100%,再贷款利率是 1.75%,商业银行对客户发放的贷款利率在 2.25%左右,属于较低的利率水平。首期操作规模 3000亿元,后续可视情况扩大规模至 0.6-0.9万亿。新工具将进一步加大 A股回购潮热度。
证监会吴清主席表示:“证监会将会同有关方面,进一步支持中央汇金公司加大增持力度、扩大投资范围的有关安排,推动包括中央汇金公司在内的各类中长期资金投资股市”、“平准基金正在研究”。
四、三分部署,七分落实,最重要的还是“干字当头”!
近年来我国在新基建、新能源、新质生产力等领域取得长足发展,占据世界领先地位,同时在控房价、去杠杆、清理地方债务等方面取得积极成效,化解了地产泡沫和金融风险,以极大的决心和勇气解决了很多长期难以解决的历史难题,为可持续高质量发展打下坚实基础。
但与此同时,百年未遇之大变局,这几年,确实我们伟大的祖国也面临复杂严峻的内外部挑战: 2018年中美贸易摩擦, 2020年疫情, 2021年房地产调整, 2023年以来经济持续放缓影响着亿万民众的生活。
最新公布的数据显示,三驾马车中主要靠出口,消费和投资代表的内需基本零增长; PPI连续 20多个月负增长,面临通缩 -债务循环陷阱;企业不敢投资,居民预防式储蓄;土地财政坍塌、地方非税收入飙升,大量拖欠企业工程款;股市、楼市等持续大幅下跌,居民资产严重缩水;裁员降薪潮导致整个社会充满焦虑。
出现上述困难的原因是信心不振、内需不足,而导致内需不足的原因主要是房地产市场持续下滑、地方政府化债占用大量资金以及一些紧缩性措施并未退出甚至层层加码。
随着房地产泡沫明显去化、金融杠杆大幅下降、美联储开启降息周期等,为财政货币政策的调整提供了有利条件,当前是推出大规模经济刺激措施、提振市场信心措施的关键时间窗口。
这一次不仅文件用词振奋人心,决心跃然纸上,后面关键是民众可感可及的政策出台落实。
具体政策能否落实,能否可持续,能否让企业和民众可感可及,后面落实才是重点。这是我对形势的一点冷思考,也是很多企业家跟我交流的担心,以前我们也出台过不少文件,后来不了了之。期待这次一鼓作气,推出 10万亿级的大规模刺激措施,提振信心,才能真正实现从政策底、市场底到经济底,推动经济持续复苏。如果后续政策落实不及预期,将再次打击市场信心,经济也难以触底回升。
一揽子刺激经济、提振市场信心措施的规模要在 10万亿以上,包括地方化债、新基建项目、消费补贴、生育补贴、住房银行收储等,采取特别国债、超长期国债、央行再贷款等工具,规模要大,资金成本要低,民众获得感要强。 (详见8月16日《是该启动“新”一轮经济刺激了》、9月18日《关于客观认识当前经济形势、提振市场信心的思考》等)
国难思良将,时艰念铮臣。作为一名普通的经济学科研人员,位卑未敢忘忧国,做了 20多年经济形势分析,之前建言过 “新基建 ”“放开三孩 ”“新能源 ”“保护民营经济活力”“推出大规模经济刺激措施”。
近期深感: 当务之急是全力以赴拼经济,发展是解决一切问题的根本。良好的经济增长和就业,是应对美国战略遏制的根本,是实现人民美好生活的保障,是迈向高质量发展的基石。
我是一名不可救药的长期理性乐观主义者,因为我们对这片土地爱的深沉。没有人可以靠做空自己的祖国致富,越是在关键时刻,越要和她站在一起。顶部靠理智,底部靠信仰。
只要我们把发展放在首要任务和第一要务,以经济建设为中心,全力拼经济,中国经济有望重新引领全球。只要我们尊重经济规律和常识,实事求是,深信曙光就在前方。相信大家一起努力,定能共渡难关。
如果能够回应社会呼声,从善如流,推出大规模经济刺激措施,加强对民营经济的保护,则“ 东升西降”可期,“西降”是指美国经济从过热走向衰退,美元资产回落;“东升”则是指中国经济重启复苏,重振雄风,中国资产再度受到全球追捧。
2024年还有最后三个月。尽管人生之路经常会遇到黑暗,但对光明的向往指引我们勇敢向前。乌云不会永远遮住太阳,黑暗总会让位给黎明。
没有人可以熄灭漫天的星光,星星之火可以燎原。虽然我们面临各种艰难险阻,但是我们依然选择向上攀登。
正信正念,坚持做长期正确的事,上天会眷顾我们的。
值此我们伟大的祖国 75周年,祝福祖国繁荣昌盛!
五、我有一个梦想
作为一名当代知识分子
我有一个梦想
愿贫寒的人都有立足之地向上奋斗
希望中国经济越来越好,民众安居乐业
公共政策从善如流,心系国之大者为国为民
市场经济的理念在这个国家扎根
企业家精神得到保护,万马奔腾
中华民族伟大崛起,屹立世界强国之林
中华文明成为新的灯塔,照亮还在黑暗中探索的人类
愿世界和平,中国成为中流砥柱
每个人心中有火,眼里有光
宏观上是数据,微观上是多少家庭的悲欢离合
悲观者正确,乐观者前行,世界终将属于长期乐观主义者!
跨越山海,终见曙光!
(本文首发于2024年9月30日)

任泽平博士在8月16日重磅发文 《是该启动“新”一轮经济刺激了》,9月18日发文《关于客观认识当前经济形势、提振市场信心的思考》,建言并预判大规模经济刺激政策。
2014年预测“5000点不是梦”,2015年股灾前警示“海拔已高,风大慢走“,”我理性了,市场疯了“,荣获资本市场大满贯冠军分析师。时隔十年,再度预判”大规模经济刺激政策“,”信心牛“到来。
任泽平博士认为这是一轮“信心牛”,由于政策大幅超预期,带来对中国资产和经济前景信心的大幅扭转,是对看多中国的奖赏,是对看空中国的打击。
