陆川执导王俊凯主演《749局》密钥延期至11月30日 上映18天累计票房3.69亿 - 超景影院
首页
电影
电视剧
综艺
动漫
短剧大全
体育赛事
新闻资讯
全部
电影资讯
娱乐新闻
陆川执导王俊凯主演《749局》密钥延期至11月30日 上映18天累计票房3.69亿
时间:2024-05-23
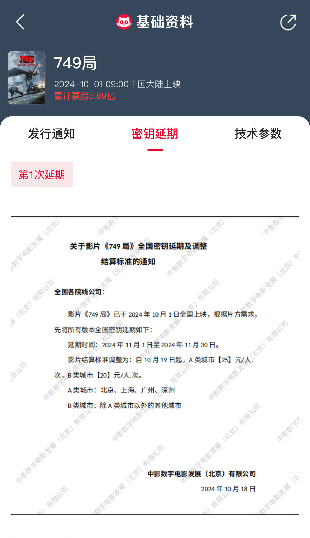
搜狐娱乐讯 陆川执导、王俊凯领衔主演国庆档话题大片《749局》密钥延期,将延长上映至11月30日。据猫眼专业版数据显示,截至今日影片上映18天,累计票房3.69亿。
最新资讯
•
小松菜奈首合作二宫和也!出演游改电《8号出口》
•
安吉丽娜·朱莉新片!加盟马克·福斯特《焦虑人士》
•
《雷霆特攻队*》再见 《*新复仇者联盟》来了!
•
蕾哈娜爱夫加盟!电影《天国与地狱》首曝预告
•
《复联5》开拍合照!锤哥、小唐尼、凡妮莎等现身
•
甄子丹执导!泽山璃奈将回归《疾速追杀》衍生片
•
AI电影来临!娜塔莎·雷昂将执导长片《恐怖谷》
•
原创 75岁刘晓庆霸气回应8个男友传言!喊话男人锻炼身体,别叫她庆奶
•
鞠萍姐姐将于5月31日退休 曾主持《七巧板》等经典节目
•
马年春晚主持阵容:任鲁豫撒贝宁尼格买提龙洋马凡舒刘心悦担任主会场主持人
•
原创 央视春晚主持人官宣,辽宁台刘心悦逆袭!地方台女孩如何杀出重围
•
韩媒曝具俊晔下雨也会去墓地陪伴大S:熙媛躺在那里比我更辛苦
•
【2026.2.2】宋威龙赵今麦有二搭?明星会用一些玄学手段?《白月梵星》被防爆?金晨的《明川有知夏》?
•
为了伪装而全身穿着黑色,顶级女团爱豆因身材比例引发热议
•
“周五定制发疯综艺”是什么刁钻赛道?
•
宣萱自曝离开TVB的原因:拍马屁的运作方式我觉得不舒服
•
悬疑喜剧《无名鼠辈》定档2026年 12月30日快递员绝境上演黑色幽默
•
原创 2026年央视春晚已顺利完成第三次彩排,节目和技术继续创新
•
原创 papi酱讽刺春晚视频惨遭下架!网友赞神寓言真被毙掉了
•
【2026.2.2】《大侦探》嘉宾私下关?唐嫣和罗晋分开?赵露思助农直播?彭小苒私下性格?年轻人买黄金风险?
热门资讯
电影年夜饭“硬菜”上桌,春节档诸片谁能笑到最后?
给2024年度十佳电影排座次:《抓娃娃》仅排第10,第1名当之无愧
抱走吧!大明星|艾伦夸王鹤棣像年轻版沈腾 赞叹魏大勋“眼神迷人”
周票房:《孤注一掷》破33亿 黄渤《学爸》居亚
《第八个嫌疑人》:群星演技大放异彩,惊心动魄的追凶之旅
2023年国庆档新片总票房破15亿 《坚如磐石》领跑
播放量20亿 !《逃出大英博物馆》同名动画电影来啦
搞笑,他是认真的
电影《破墓》都看了吗?
意想不到的女星阵容,第二部飙车剧必点!
要流量有什么用?还不是扑了...
《祝你幸福!》发布“幸福的意义”主题特辑 真实展现失独家庭的辛酸苦楚
苹果高端机进水不保修?外国消费者不买账
英国法院裁决,许家印前妻丁玉梅获准每月支取2万英镑作为生活费
交易系统出现延迟现象,上交所致歉
国庆档最大惊喜,可惜还没火
是“腰王”吗?莫兰特又崴脚受伤,华裔小姚明周志豪首秀6 7
王一博提名金鸡奖被全网嘲,王阳终于“洗清冤屈”了?
央媒怒批!湖南这一夜,戳穿了那英的实力,也撕开了内娱的遮羞布
本周6部影片上映!