时间:2024-05-22

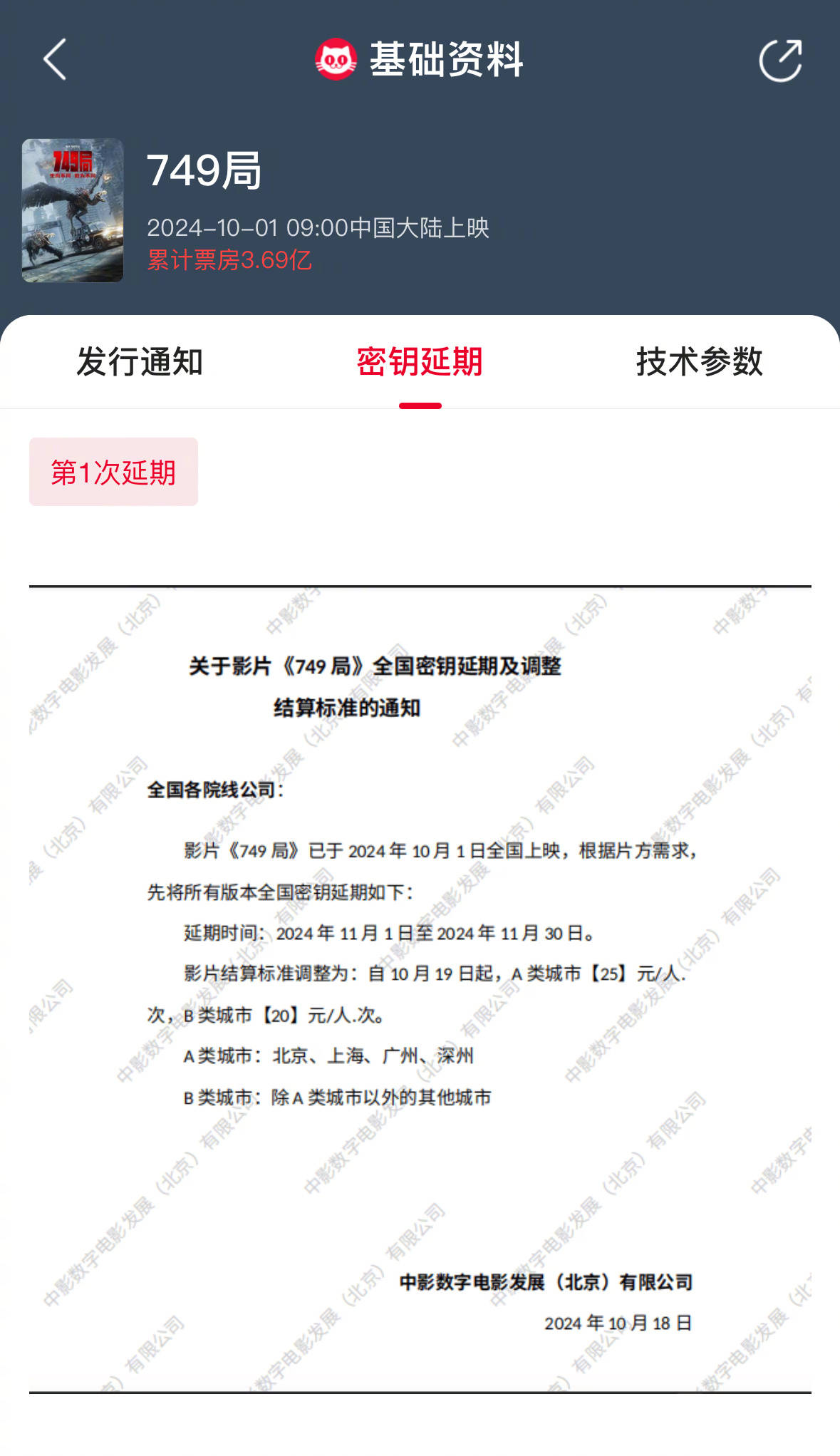
搜狐娱乐讯 18日,由陆川执导、王俊凯领衔主演的电影《749局》宣布密钥延期,将延长上映至11月30日。据猫眼专业版数据显示,截至目前影片上映18天,累计票房3.69亿。

《749局》是一部由王俊凯、苗苗、郑恺、任敏等领衔主演,张钧甯、杨皓宇、余皑磊、李梦特别主演,李俊墨、董劭辉、齐凯等主演,金世佳、李光洁、周一围等友情出演,陆川执导并担任编剧的奇幻冒险电影,于2024年10月1日在中国内地上映。
该影片创作灵感源于导演陆川军校毕业后在749局的工作经历,故事以2030年为背景,讲述了749局第三小队战士们应对巨大灾难时展现的少年成长故事。