时间:2024-05-10
极目新闻记者 舒隆焕
3月13日,甘肃白银景泰县公示了2022年度部分事业单位急需紧缺人才引进拟聘用人员名单,引发关注。有网友对部分拟聘人员学历较低、有人已毕业多年、是否存在“萝卜招聘”等产生质疑。15日,景泰县官方回应极目新闻记者,这次招聘是严格按照市人才办2021年31号文件规定组织开展的,有人面试成绩公布后放弃了应聘资格。公众如果对招聘有质疑可投诉,再进行核查。
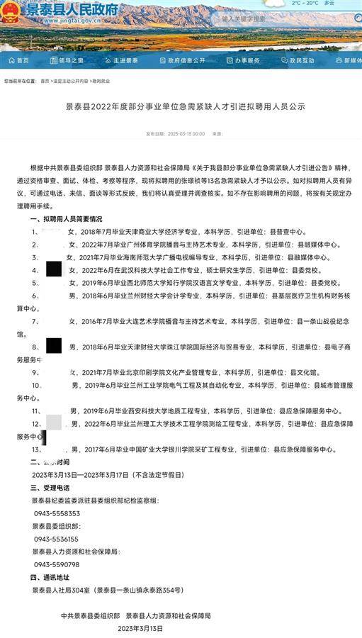
据景泰县政府网站消息,景泰县委组织部、县人社局联合公示的景泰县2022年度部分事业单位急需紧缺人才引进拟聘用人员,共计13人通过了资格审查、面试、体检、考察等程序,予以公示,公示时间为2023年3月13日—2023年3月17日(不含法定节假日)。

拟聘人员公示
公示拟聘的紧缺人才包括:景泰县普查中心、景泰县基层医疗卫生机构财务核算中心、景泰县一条山战役纪念馆、景泰县电子商务服务中心、景泰县文化馆、景泰县城市管理服务中心各1名,景泰县融媒体中心、景泰县委党校各2名,景泰县应急保障服务中心引进3名。
有网友发帖称,景泰县这次公布的引进人员水平、层次较低,可能是偏远县城吸引力不高,引发网友讨论。有网友对部分拟聘人员学历较低、有人已毕业多年、是否存在“萝卜招聘”等产生质疑。也有网友表示,部分工作需要综合型人才,唯文凭论要不得。
3月15日,极目新闻记者就此事致电负责此次招聘的景泰县有关部门多名负责人,未正面回应。记者多次拨打公示中的景泰县纪委监委派驻县委组织部纪检监察组、景泰县委组织部受理电话,无人接听。

面试成绩公示后有人(85分)放弃应聘资格
景泰县人社局一位工作人员回应极目新闻记者称,这次事业单位急需紧缺人才引进招聘,是严格按照市人才办2021年31号文件规定组织开展的。“我们严格按照程序走下来的。”该工作人员说。
该工作人员表示,此次招聘面向的是未就业的高校毕业生和已有工作单位的人员,但已有工作单位的人员需提供离职证明。招聘没有区(地)域限制,也有985/211院校毕业的人员报名。
极目新闻记者发现,景泰县2023年2月15日发布了此次招聘面试成绩公告,公布了119人的面试成绩。与上述拟聘人员信息对比发现,其他用人单位依据的是面试成绩排名确定的拟聘人员,而入围景泰县基层医疗卫生机构财务核算中心面试成绩第一名的人员,未列入拟聘公示名单。对此,上述人社局工作人员表示,该单位面试成绩第一名的人员放弃了,由第二名递补。

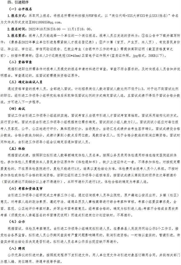
招聘公告引进程序
据景泰县政府网站消息,2022年10月24日,景泰县委组织部、景泰县人力资源和社会保障局联合发布了上述急需紧缺人才引进公告。公告显示,引进程序包括:公开报名、资格审查、确定拟面试人员、面试、体检、考察和资格复审、公示、聘用。待遇包括:列入事业编制,享受人才补贴。
上述人社局工作人员表示,如果公众对此次招聘的程序、人员身份、招聘环节等有疑问,可以拨打受理电话投诉,再展开核查。
(图片来源:景泰县政府网截图)
(来源:极目新闻)